EasyManua.ls Logo

Entec ETMFC610 - 7. Global Setting; 7.1. General Setting

Default Icon
372 pages
Print Icon
To Next Page IconTo Next Page
To Next Page IconTo Next Page
To Previous Page IconTo Previous Page
To Previous Page IconTo Previous Page
Loading...
Multi-Function Control ETMFC610 http://www.entecene.co.kr
55
EN
HANCED
HNOLOGY
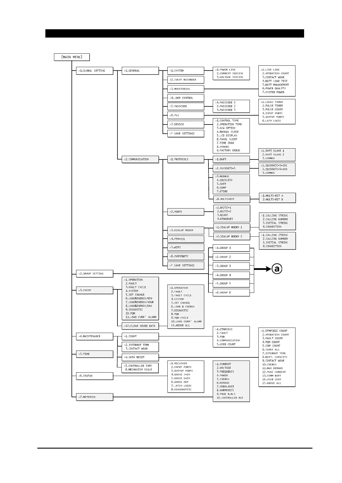
*. NOTE) Menu Structure Tree may be different according to the version and option of ETMFC610.
Figure 6-14. Menu Structure Tree (1/2)

Table of Contents