EasyManua.ls Logo

Hioki 3541 - Internal Circuitry

Hioki 3541
194 pages
Print Icon
To Next Page IconTo Next Page
To Next Page IconTo Next Page
To Previous Page IconTo Previous Page
To Previous Page IconTo Previous Page
Loading...
85
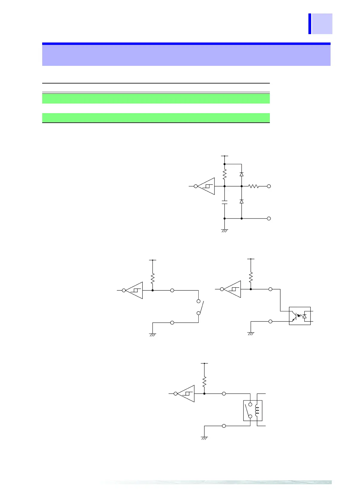
6.4 Internal Circuitry
External Control and External Output Terminal Ratings
External Control Terminals_______________________________________
6.4 Internal Circuitry
I/O type Logic Electrical specification
Output Open collector 35 VDC, 50 mA DC max.
Input C-MOS Inverse logic H: 3.8 to 5.0 V, L: 0 to 1.2 V
INT.DCV Internal power output 5 VDC ±10%, 200 mA max.
Circuit Diagram
Input
5 k
0.1 µF
100
GND
5 V
H-CMOS
Switch Connection
Input
5 k
GND
Application Examples
Footswitch
etc.
Photocoupler Connection
Photocoupler or
equivalent within
Sequencer
Input
5 k
GND
Relay or
equivalent within
Sequencer
Input
Relay Connection
5 k
GND

Table of Contents

Related product manuals