EasyManua.ls Logo

HP Vectra - Page 97

HP Vectra
248 pages
Print Icon
To Next Page IconTo Next Page
To Next Page IconTo Next Page
To Previous Page IconTo Previous Page
To Previous Page IconTo Previous Page
Loading...
r
rl
(
o
00
"'0
~
U
Q;
a.
"'
"'0
«
o
OJ
"'0
:>
OJ
"'0
o
~
0+:J
"S
~
co
...
CU
~
::2
~
ii:
COMPOSITE
VIC:;;O
RED
GREEN
BLUE
VIDEO
~
U
~
UJx
(j)::J
a:::E
9
o
u
COLOR
REG
ffi
z
iii
:E-l
u~
o
UJ
o
:>
l---
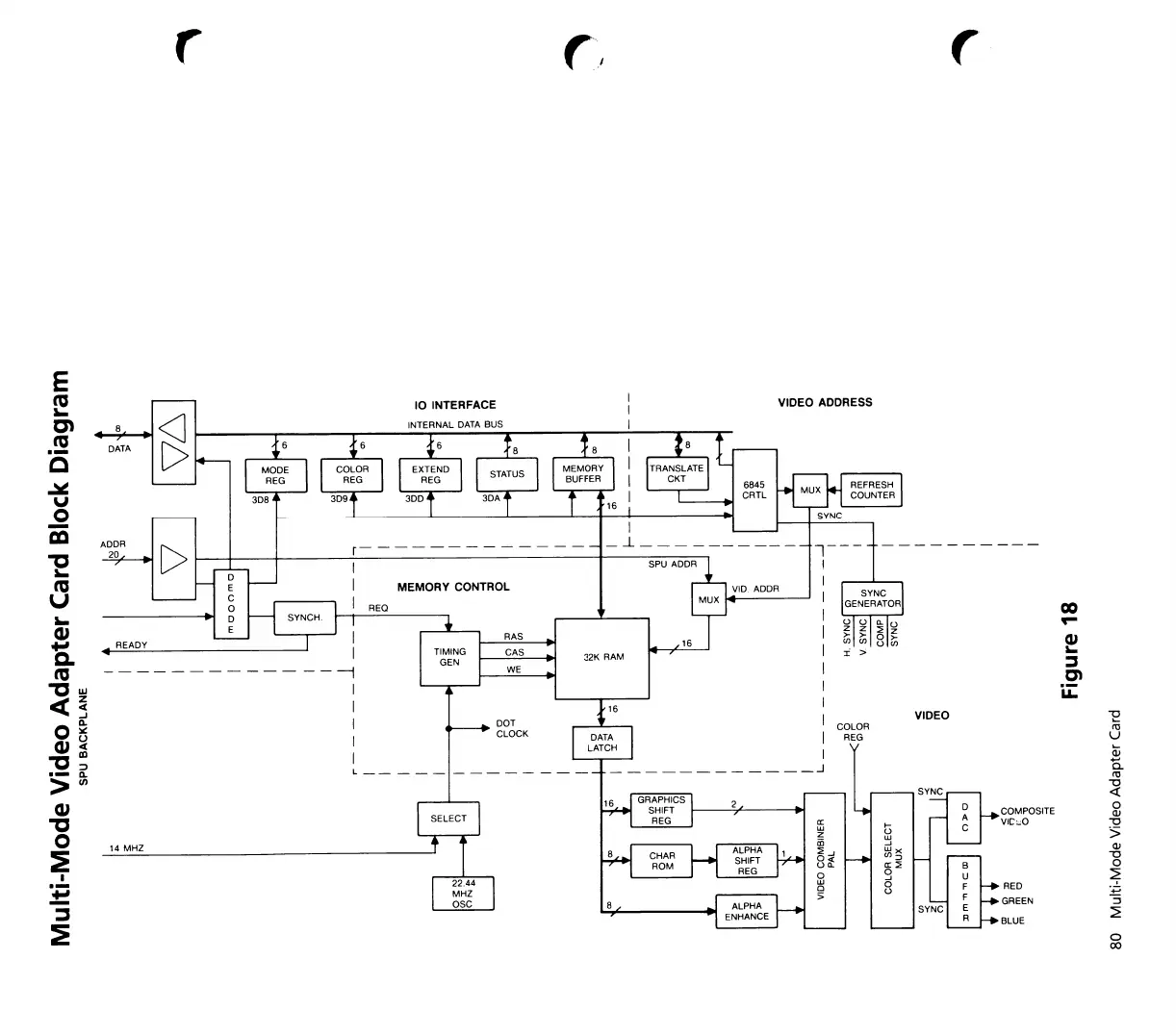
VIDEO ADDRESS
32K
RAM
WE
CAS
RAS
DOT
CLOCK
10
INTERFACE
MEMORY CONTROL
L _
g
C>
r-±-I
~-
------
-----
-l
on"
'~M
I
o
E
C
o
o
E
READY
DATA
14 MHZ
ADDR
20
E
to
I-
~
to
C
~
u
o
iii
~
to
U
I-
cv
e-
to
-cUJ
«~
Q.
o~
cv~
-c;:)
.-
Q.
>0
CV
-c
o
:E
I
E
::::J
:E

Table of Contents

Related product manuals