EasyManua.ls Logo

marposs WRP45 - System Maintenance Menu (SYS)

Default Icon
84 pages
Print Icon
To Next Page IconTo Next Page
To Next Page IconTo Next Page
To Previous Page IconTo Previous Page
To Previous Page IconTo Previous Page
Loading...
WRS Installation Manual
77
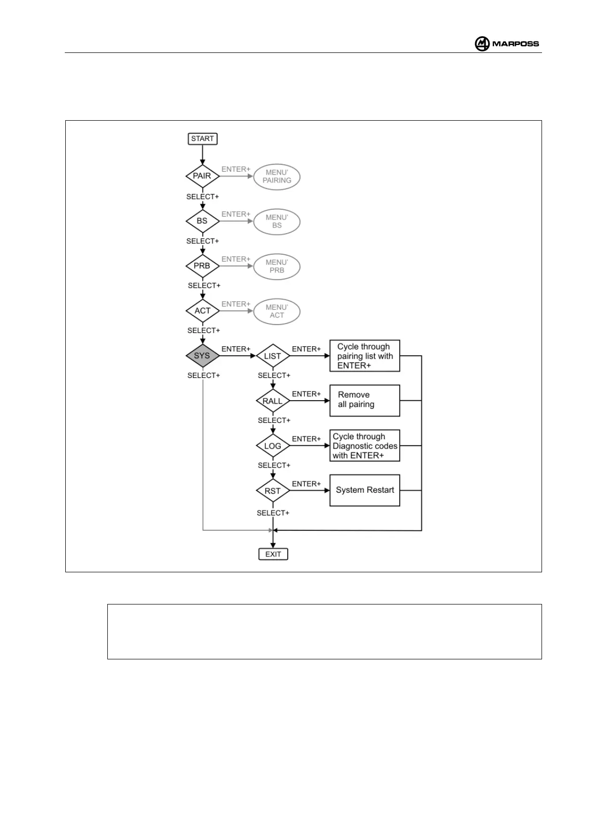
4.15.6 System menu (SYS)
This menu gives access to the system maintenance functions.
Figure 4-64. SYS menu
[
N.B.:
You can exit at any moment either by holding the ENTER optical key down for more than 3
seconds, and cancelling the current sequence, or by pressing the PROGRAM
key on the Remote
Control.

Table of Contents