EasyManua.ls Logo

marposs WRP45 - Transmitter Programming Menu (PRB)

Default Icon
84 pages
Print Icon
To Next Page IconTo Next Page
To Next Page IconTo Next Page
To Previous Page IconTo Previous Page
To Previous Page IconTo Previous Page
Loading...
WRS Installation Manual
74
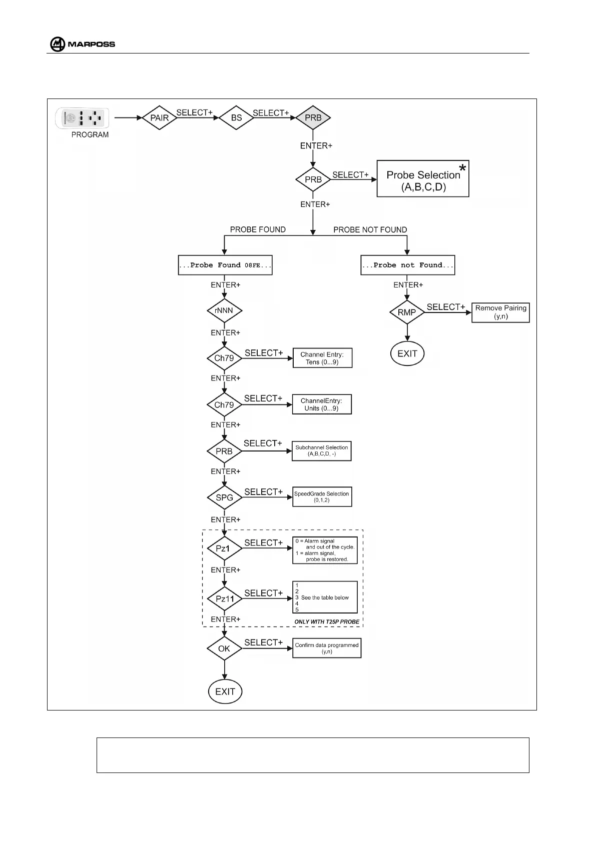
4.15.4 Programming menu of transmitter WRP - WRTS (PRB)
Figure 4-62. Programming menu of transmitter WRP - WRTS.
[
(
*
) N.B.:
Visible only if there are more paired transmitters.

Table of Contents