EasyManua.ls Logo

MIR 600 - Page 80

MIR 600
240 pages
Print Icon
To Next Page IconTo Next Page
To Next Page IconTo Next Page
To Previous Page IconTo Previous Page
To Previous Page IconTo Previous Page
Loading...
9. Navigation and guidance system
MiR600 User Guide (en) 08/2021 - v.1.0 ©Copyright 2021: Mobile Industrial Robots A/S. 80
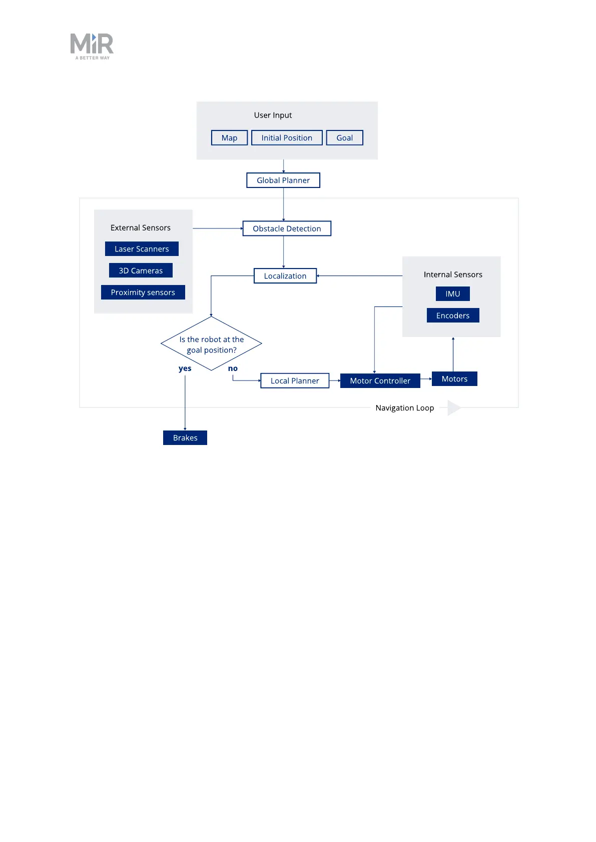
Figure 9.1. Flow chart of the navigation and control system. The user provides the necessary input for the robot
to generate a path to the goal position. The robot executes the steps in the navigation loop until it reaches the
goal position and stops by engaging the brakes.

Table of Contents

Other manuals for MIR 600

Related product manuals