EasyManua.ls Logo

MIR MiR250 HooK - Page 188

MIR MiR250 HooK
195 pages
Print Icon
To Next Page IconTo Next Page
To Next Page IconTo Next Page
To Previous Page IconTo Previous Page
To Previous Page IconTo Previous Page
Loading...
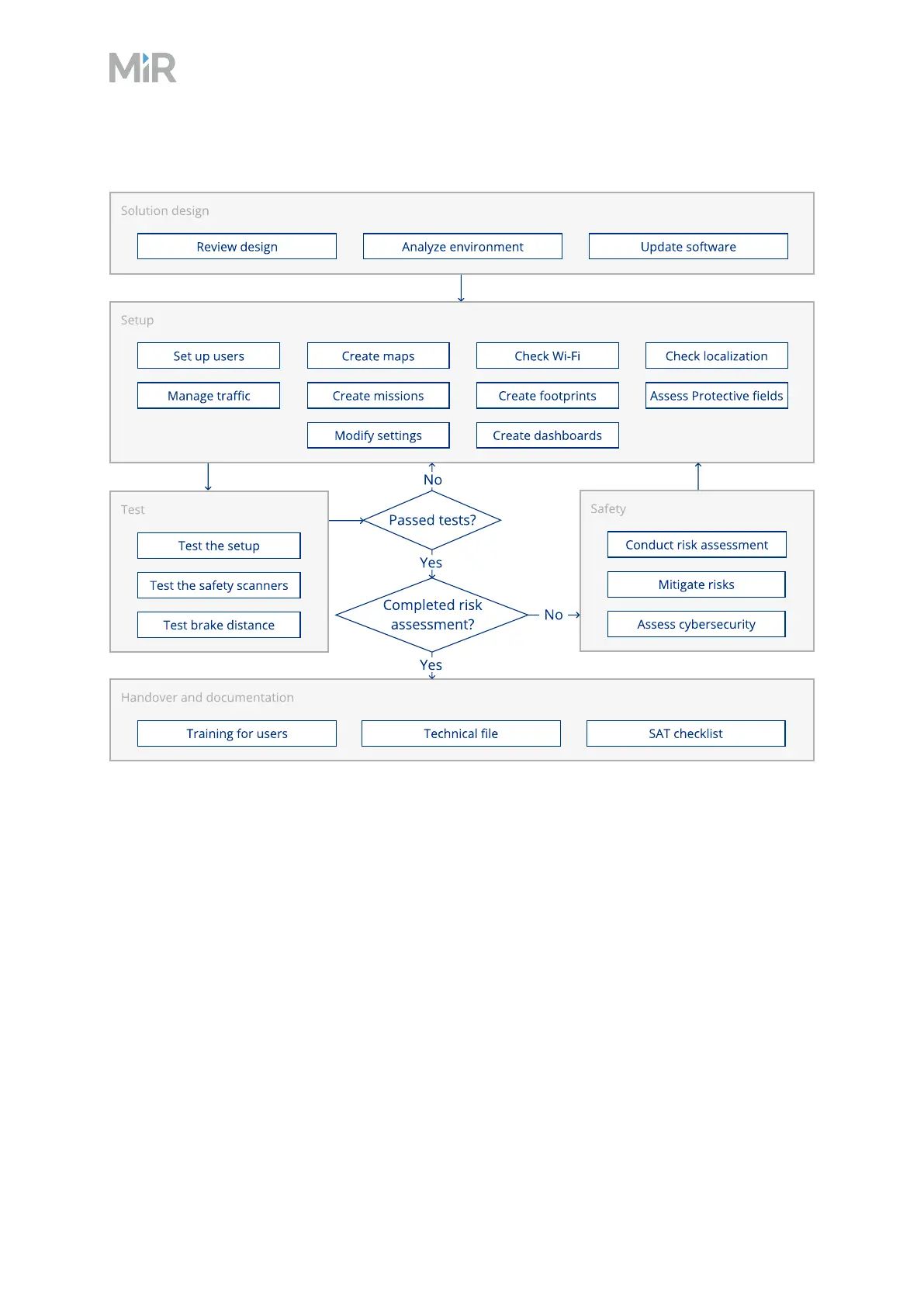
16. Commissioning overview
MiR250 Hook Integrator Manual (en) 12/2023 - v.3.0 ©Copyright 2021–2023: Mobile Industrial Robots A/S. 188
Figure 16.1 Flow diagram of the commissioning process

Table of Contents

Other manuals for MIR MiR250 HooK

Related product manuals