EasyManua.ls Logo

MR TAPCON 250 - Page 206

MR TAPCON 250
216 pages
Print Icon
To Next Page IconTo Next Page
To Next Page IconTo Next Page
To Previous Page IconTo Previous Page
To Previous Page IconTo Previous Page
Loading...
+
=
NO.
MODIFICATION
DATE
NAME
SHEET
6
5
4
3
2
1
7 8 9
10
11
12
D
C
B
A
E
F
G
H
DRAWING BY CAD
DO NOT MODIFY MANUALLY
Fuer diese technische Unterlage behalten wir uns gemaess
DIN 34 Abschnitt 2.1 und 2.2 alle Rechte vor.
STANDARD
VERIFIED
EXEC.
DATE
ORIGIN.
REPL.BY
SH.
REPL.
6
5
4
3
2
1
7 8 9
10
11
12
D
C
B
A
E
F
G
H
LANGUAGE:
PROJECT:
2
4
EN
TAPCON® 250 - PRO
22.11.2021
8704634_00
02
01
AP
/1.G4
/1.E6
/1.E6
/1.G6
/1.E4
/1.G6
/1.E4
/3.E10
/1.G4
/1.G4
/3.E11
/3.E9
1
TB1
2
3
4
5
6
7
8
9
10
11
12
13
14
TB2
15
16
17
18
19
20
21
-
+
PE
1
X101
G2:PE
4 23 1
X1
8 7 6 5
10
94 23 1
X1
8 7 6 5
10
9 4 32 1
X1
4 2 3 1
X2
4 32 1
X3
324 1
X4
2
4
5
6
7
8
9
10
11
12
13
17
18
19
20
2
3
4
5
6
7
8
9
10
11
12
13
17
18
19
20
X100.1
1
X100.2
1
3
X200.1
1
X200.2
1
4
5
6
7
16
17
18
4
5
6
7
16
17
18
2 2
33
G2:-
G1:N
G1:L
8
X2
96
X1
5
G2:N
G2:L
X2:9
X2:9
X2:9
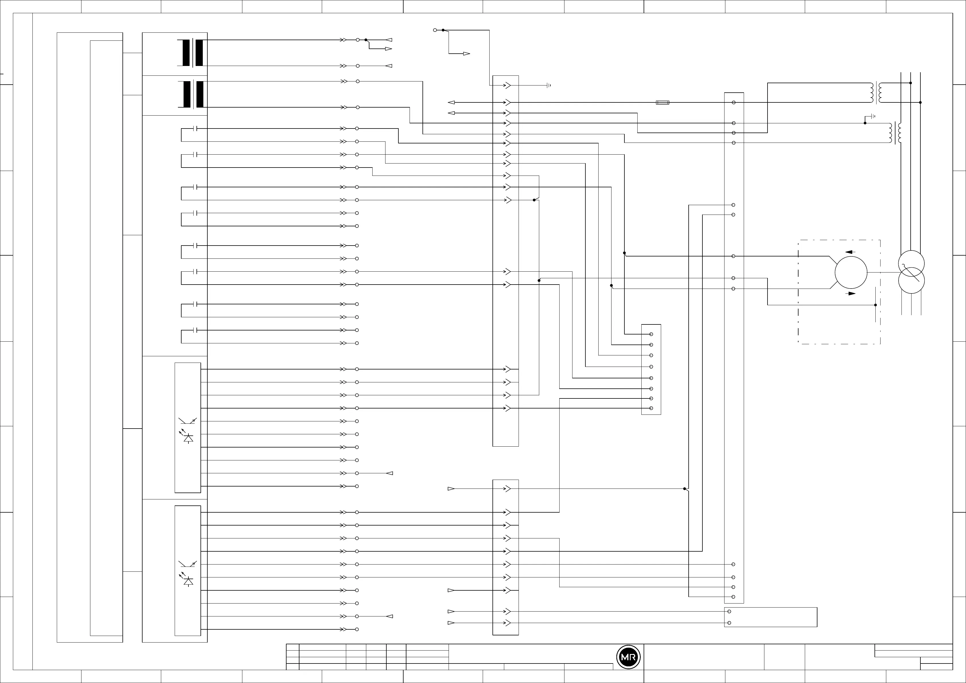
PANEL 67 SUPPLY
PANEL 67
PE
G1-
G1+
G2+
X1
MOTOR DRIVE UNIT
M
L1
DIGITAL INPUTS
COM
COM
AUTO. / MANUAL (GPI3)
LOWER (GPI2)
GPI5
LOCAL / REMOTE (GPI4)
GPI7
GPI6
GPI8
RAISE (GPI1)
DI 16-110V
DIGITAL INPUTS
COM
COM
BCD1 (GPI3)
TAP POSITION NEUTRAL POSITION (GPI2)
BCD4 (GPI5)
BCD2 (GPI4)
BCD10 (GPI7)
BCD8 (GPI6)
BCD20 (GPI8)
MOTOR DRIVE UNIT IN OPERATION (GPI1)
DI 16-24V
DIGITAL OUTPUTS
RAISE
STATUS
C
NO
C
NO
X1
AUTO. (GPO1)
LOWER
C
NO
C
NO
X2
FUNCTION MONITORING (GPO3)
MANUAL (GPO2)
C
NO
C
NO
X3
GPO5
GPO4
C
NO
C
NO
X4
DO 8-1
TAPCON® 250 - PRO
CENTRAL PROCESSING UNIT
CPU
FUSE DISCONNECTOR
2,5A
F1
INPUT
U
U3-1
INPUT
I
I3-1
PANEL 67

Table of Contents

Other manuals for MR TAPCON 250

Related product manuals