EasyManua.ls Logo

Omron ACCURAX G5 - Wiring Conforming to EMC Directives; Wiring Method

Omron ACCURAX G5
553 pages
To Next Page IconTo Next Page
To Next Page IconTo Next Page
To Previous Page IconTo Previous Page
To Previous Page IconTo Previous Page
Loading...
4-22
4-3 Wiring Conforming to EMC Directives
Accurax G5 AC SERVOMOTOR AND SERVO DRIVE USER'S MANUAL
4
System Design
4-3
Wiring Conforming to EMC Directives
Conformance to the EMC directives (EN55011 Class A Group 1 (EMI) and EN61000-6-2
(EMS)) can be ensured by wiring under the conditions described in this section.
These conditions are for conformance of Accurax G5 products to the EMC directives. EMC-
related performance of these products, however, may be influenced by the configuration,
wiring, and other conditions of the equipment in which the products are installed. The EMC
conformance of the system as a whole must be confirmed by the customer.
The following are the requirements for EMC directive conformance.
The driver must be installed in a metal case (control panel). (The motor does not, however, have
to be covered with a metal plate.)
Noise filters and lightening surge absorptive elements (surge absorbers) must be installed on power supply lines.
Braided shielded cables must be used for all I/O signal cables and encoder cables. (Use tin-
plated, mild steel wires for the shielding.)
All cables, I/O wiring, and power lines connected to the driver may have clamp filters installed to
improve the noise immunity.
The shields of all cables must be directly connected to a ground plate.
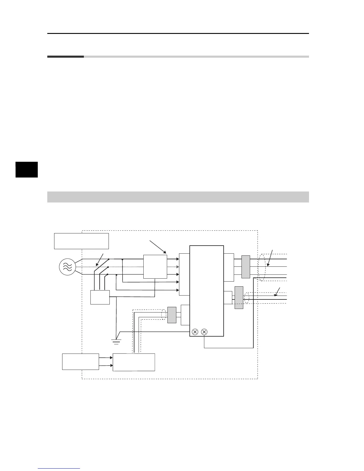
Wiring Method
R88D-KTA5L/-KT01L/-KT02L/-KT04L/-KT01H/-KT02H/-KT04H/-KT08H/-KT10H/-
KT15H/-KT20H/-KT30H/-KT50H
*1.
For models with a single-phase power supply input (R88D-KTA5L/-KT01L/-KT02L/-KT04L/-KT01H/-
KT02H/-KT04H/-KT08H/-KT10H/-KT15H), the main circuit power supply input terminals are L1 and L3.
Ground the motor's frame to the machine ground when the motor is on a movable shaft.
Use a ground plate for the frame ground for each unit, as shown in the above diagrams, and ground to a single point.
Use ground lines with a minimum thickness of 3.5 mm
2
, and arrange the wiring so that the ground
lines are as short as possible.
No-fuse breaker, surge absorber, and noise filter should be positioned near the input terminal
block (ground plate), and I/O lines should be separated and wired at the shortest distance.
L1
L2
L3
L1C
L2C
Single-phase: 100 VAC
2/3-phase: 200 VAC
Single-phase
:
100-240 VAC
SG
FC
FC
SD
FC
TB Controller
CNA
CN1
CNB
CN2
U
V
W
(3)
(4)
(1)
(2)
(6)
(5)
(7)
(8)
NF

Table of Contents

Other manuals for Omron ACCURAX G5