EasyManua.ls Logo

PCC D3400 - Page 99

Default Icon
335 pages
Print Icon
To Next Page IconTo Next Page
To Next Page IconTo Next Page
To Previous Page IconTo Previous Page
To Previous Page IconTo Previous Page
Loading...
,..-
- -- -
--,
I
I
RUNISTOP
I
RUNISTOP
I
I
CONTROL
COMMAND
I
I
'-
_______
l
~
DETECTION
1/0
I
LOWER DETECTOR
PULSE
(LLDPG)
INTERLOCK
I
CONTROL
WRITE
OR
ERASE (NLWOEG)
STARTISTOP DISK DRIVE (lSSDR
r-------,
I
CARTRIDGE
I
NUMBER ONE
I
INSERTED
I
NUMBER
TWO
I
SWITCHES
I
I
L
________
J
r--------,
I
BRUSHES
I
I
PARKED
I
SWITCH
I
I
I
POWER
CLEAR
(SPCSA)
L
_______
~
r--------
PART
OF
r----'4I
HEADS RETRACTED (SHRXG)
SERVOPCBA
t --------
il
POSITION TRANSOUCER
.r
-------
-~
FAILURE (SPTFGl
EMERGENCY
PART OF
UNLOAD
READ/WRITE I
PCBA I WRITE EMERGENCY CONDITION (RWECG)
LOGIC
'r
_________
J
ACTIVATE
EMERGENCY
UNLOAD
(lAEUR)
I .
1'0
POSITION MODE (NLPMXG)
.
SPEED
OUT OF TOLERANCIo (LSOTF)
POSITION
LIMIT
ERROR (NLI'Lt:uJ
-
DISKSPEEO ERROR (NLDSEG)
SEEK TIME ERROR
(NLSTEG)
SELECTED (LSXXG)
CRYSTAL
OSCILLATOR
i
!
,
STARTISTOP CONTROL
,
,
CONDITION
INDICATION
:
;
DELAY
COUNTER
CLOCK GATING
,
II
CLOCK COUNTDOWN
START DRIVE MOTOR
(NLSDMG)
-..
PURGE
CYCLE (LPCFF)
~
PURGE
CYCLE (NLPCFF)
--
LOAD HEADS
(LLHFFI
LOAD HEADS
(NLLHFFI
__
EMERGENCY
UNLOAD
(LEUFFI
~
LOAD
OR
PURGE NOT (NLLPNGI
__
BRAKE CYCLE ENABLE NLBCEGI
_ LOCK CARTRIDGE MECHANISM (LLCMGI
EMERGENCY
UNLOAD
ENABLE (LEUEG)
SAFE LAMP ORIVE (NLSLOTI
RUN
LAMP DRIVE
(NLRXDTI
READY LAMP
DRIVE
(NLRLDTI
-
READY
(LRXXG)
READY
(NLRXXGI
SELECTED
AND
READY
(LSARGI
SELECTED
ANti
READY
(NLSARGI
OELAYED
READY CONDITION (LDRCGI
-I
CLOCK SIGNALS
TO OTHER PORTIONS
OF LOGIC
MAJ
OR
FUNCTION
TROL
SIGNALS CON
I
I
--+-'
I
-.,.J
I
--.J
PORTION OF
SERVOPCBA
L
__
~
r---i
-.
I
I
I
CONTROL
PANEL
LAMPS
1746
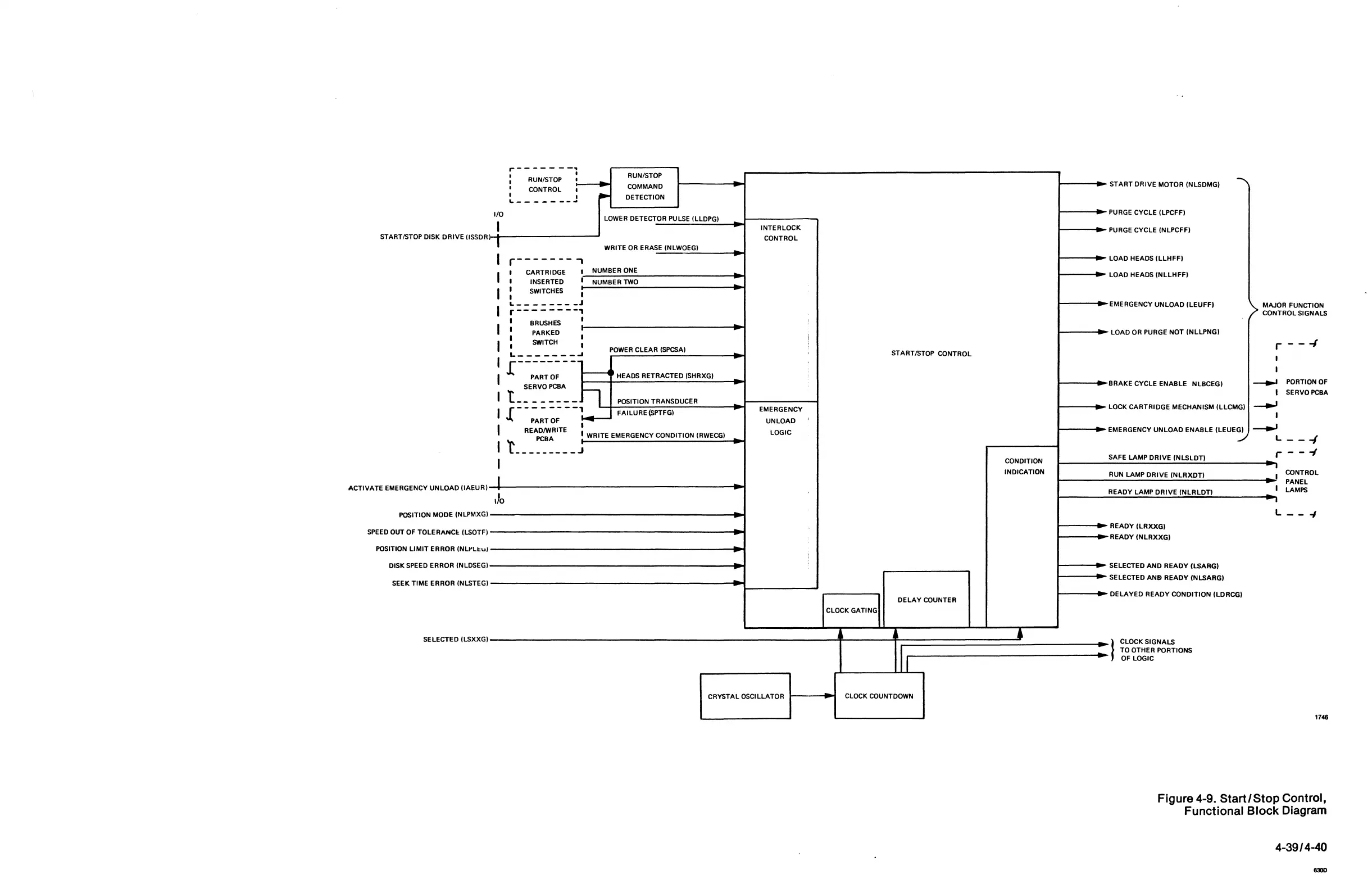
Figure 4-9.
Start/Stop
Control,
Functional
Block
Diagram
4-39/4-40
830D

Table of Contents