EasyManua.ls Logo

Tomberlin 2010 E-Merge - Charger Trouble-Shooting Procedure

Tomberlin 2010 E-Merge
151 pages
Print Icon
To Next Page IconTo Next Page
To Next Page IconTo Next Page
To Previous Page IconTo Previous Page
To Previous Page IconTo Previous Page
Loading...
Battery and Charger
MERGE 11-22
Chapter 11
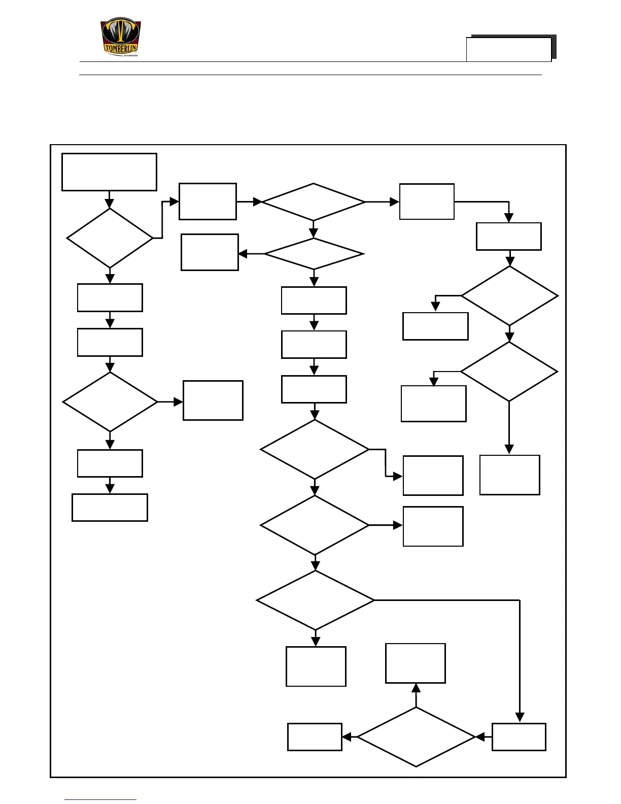
Charger trouble-shooting procedure
Disconnect AV
wire
Disconnect DC
wire
Start the charger
Inspect the electric
meter for connection
function
Inspect the electric
meter for connection
function
Inspect the diode.
See diode test
procedure
Replace the
diode, and return
to the beginning
Replace the
capacitor and
return to the
beginning
Completion
Inspect the
capacitor for smelt
or exterior damage
Replace the
transformer
Start the charger
Inspect the
shunt relay for
good condition
Transformer has
sound
Replace the
transformer, return
to the beginning
Inspect the
connection of
AV wire
Replace PC circuit
board and return to
the beginning
Disconnect DC wire
Start the charger
Inspect the
connection of
DC wire
Repair, replace
elements
Complete, return to
the start
Close sound
of the relay
Start-up begins, and the
charger shuts off; Connect
the DC cable on the vehicle
Plug AC wire
into the
electrical outlet
Electric meter
deflection
Complete the
inspection of the
battery
Transformer
has sound
Disconnect the
AV and DV
wires
Replace PC circuit
board and return to
the beginning
Replace the fuse,
return to the
beginning
Repair or
replace, return to
the beginning
Transformer
has sound
Transformer has
no sound
WARNING
When the charger is connected to the power supply with
housing removed, it has lethal voltage when the cover is
removed. If you suspect your ability to safely perform the
following tests, you can ask the trained
electrician/technician to repair the charger.
Please extremely careful not to make the non-insulated part
of the testing spike touch any other parts or the charge
r
frame.
NOTE
A
ttach the test lead to the wires on two sides of the fixed
relay printed circuit board so as to shunt the relay. Plug the
charger into the AC electrical outlet, the transformer may
buzz. This means that the primary coil is in operation, but
the printed circuit board breaks down. In case the
transformer doesn't buzz, the transformer is broken.
Yes
No
Yes
No
Yes
Yes
No
No
No
Yes
Yes
No
Yes
Yes
No
Yes
No

Table of Contents

Related product manuals