EasyManua.ls Logo

Toshiba BMS-CT2560U-E - 3-3. Power, Signal, and Earth Line Connections

Toshiba BMS-CT2560U-E
187 pages
To Next Page IconTo Next Page
To Next Page IconTo Next Page
To Previous Page IconTo Previous Page
To Previous Page IconTo Previous Page
Loading...
EN
11
-EN
Central Control Device (Touch Screen Controller) Installation Manual
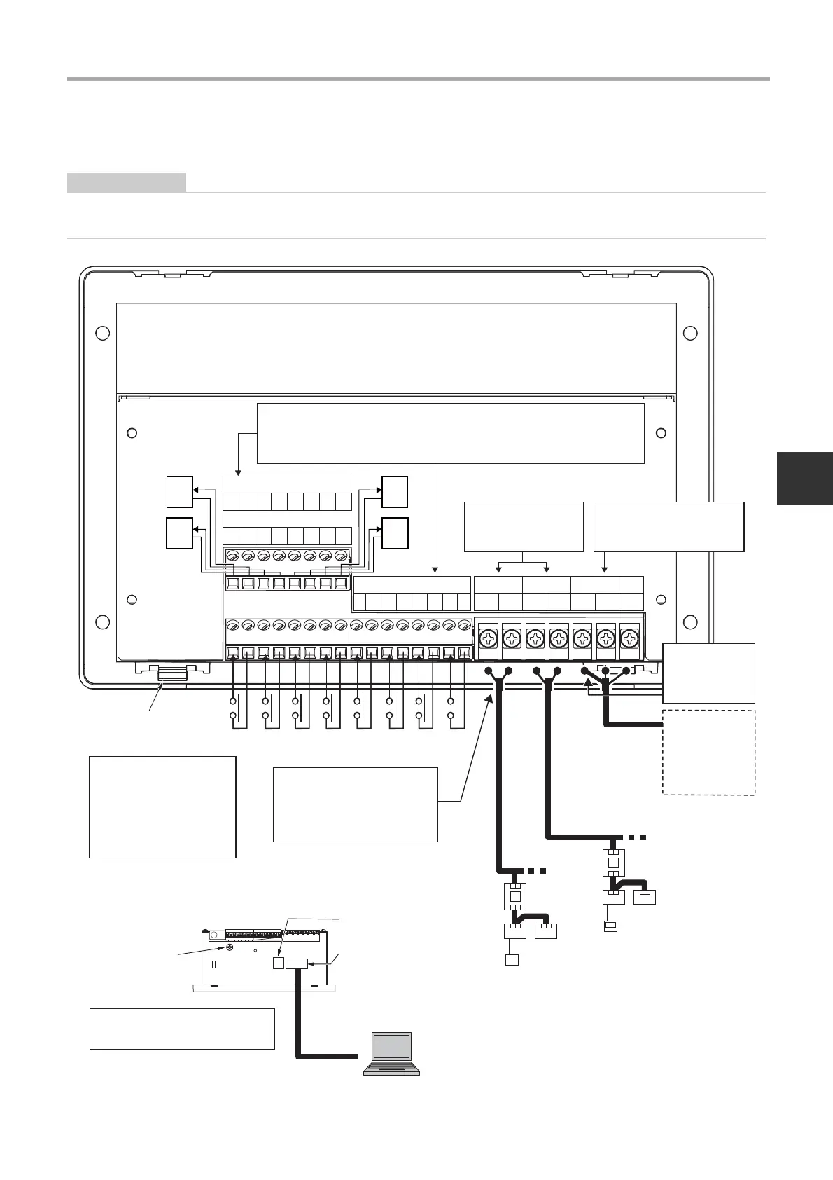
3-3. Power, Signal, and Earth Line Connections
Connect the power, signal and earth lines to the specified terminal blocks.
REQUIREMENT
Attach round crimp terminals to all LINK 1, LINK 2, and RS-485 wiring, and tighten the screws securely. After tightening, check
that the wiring cannot come out.
COM
DI 4
COM
DI 3
COM
DI 2
COM
DI 1
LINK1 (Uh)INPUT LINK2 (Uh) RS-485
U3 U4 U3 U4 FGBA
COM
DI 8
COM
DI 7
COM
DI 6
COM
DI 5
INPUT
COM
DO4
COM
DO3
COM
DO2
COM
DO1
OUTPUT
Attach the AC adapter and
tighten securely until the screw
type fastener is fully fixed.Be
sure to connect the main unit and
the AC adapter before supplying
power to the AC adapter.
Outdoor unit
Indoor unit
Remote controller
Uh line
Central control wiring
Outdoor unit
Indoor unit
Remote controller
Uh line
Central control wiring
RS-485 signal line
LINK1 and LINK2
terminals do not have
polarity
The RS-485 cable has polarity
(A, B). It will not work correctly if
it is connected with incorrect
polarity.
Connect the
shielded wire of the
RS-485 signal line
to the FG terminal
block.
Connection with
power meter
interface/digital
I/O interface
(sold separately)
Power connector
(DC 12 V)
Connect the shield of the central
control wiring to the earth on the air
conditioner side.
Leave the shield open (and
insulate it). Do not connect it to the
terminal block.
LAN cable
Functional earth
Connect the functional ground terminal
to the ground near the system
controller.
For DI1 to DI8, DO1 to DO4, and each COM, use a flat head precision screwdriver
to loosen the screws and open the insertion opening. After inserting the wiring,
securely tighten the screws with a precision screwdriver so that the wiring cannot
come out. After tightening, check that the wiring cannot come out.
USB port x2
LAN port
Client

Table of Contents

Other manuals for Toshiba BMS-CT2560U-E

Related product manuals