EasyManua.ls Logo

Unipulse F320 - 4 .Setting Mode Configuration; Selection of Setting Items

Unipulse F320
129 pages
Print Icon
To Next Page IconTo Next Page
To Next Page IconTo Next Page
To Previous Page IconTo Previous Page
To Previous Page IconTo Previous Page
Loading...
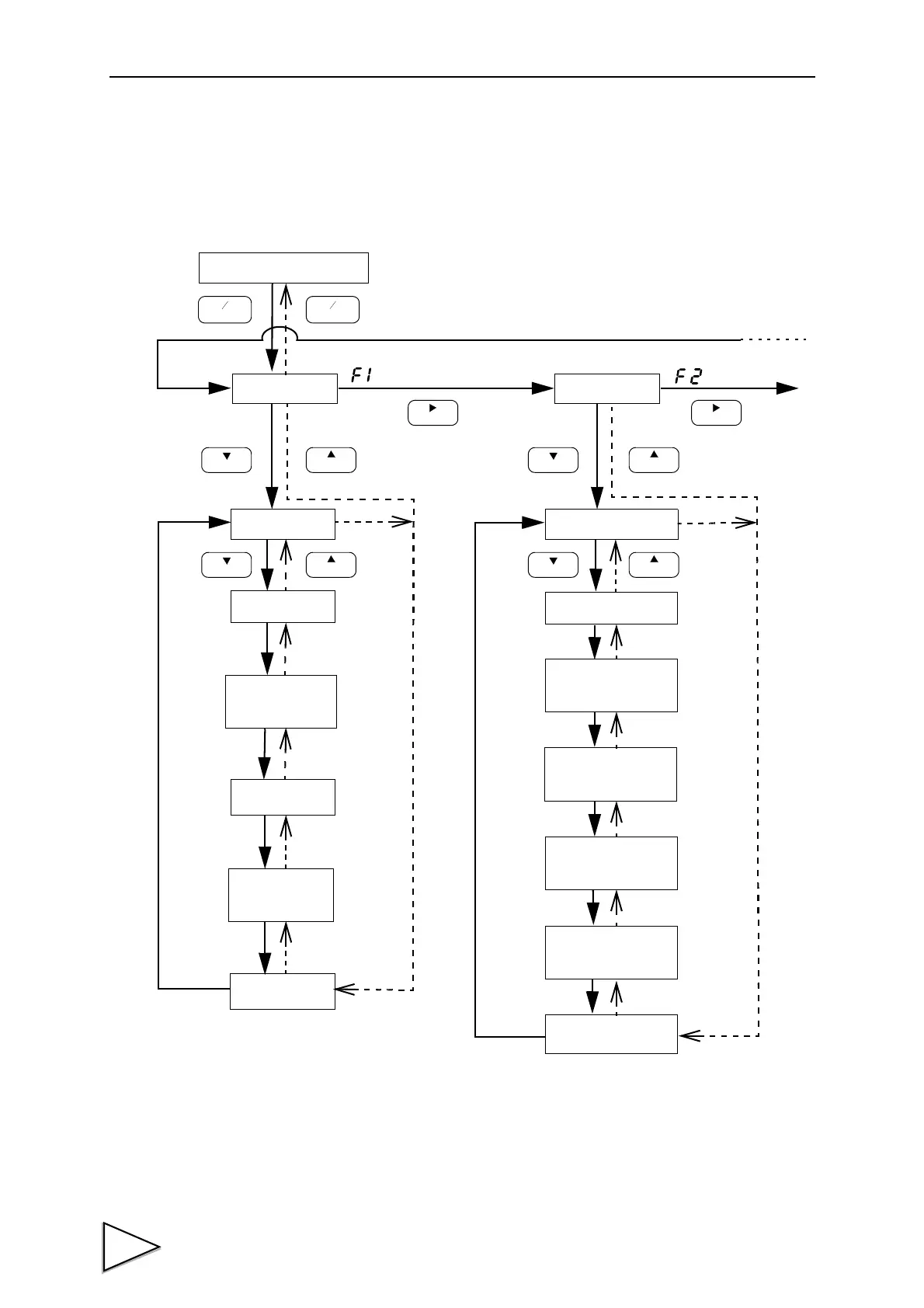
4.SETTING MODE CONFIGURATION
21
4. SETTING MODE CONFIGURATION
4-1. Selection of Setting Items
Setting Mode 1
High Limit
Low Limit
Hysteresis
Digital
Near Zero
Digital Filter
Analog Filter
Motion Detect
Motion Detect
Zero Tracking
time
Zero Tracking
range
Hold Mode
Offset
time
range
Setting Mode 2
High/LowLlimit
Comparison Mode
CAL
FNC
ZERO
GAIN
CAL
GAIN
CAL
GAIN
CAL
GAIN
FNC
Indicated value display
ZERO
P.42
P.42
P.45
P.46
P.49
P.50
P.51
P.52
P.53
P.53
P.55
P.55
P.57

Table of Contents

Related product manuals