EasyManua.ls Logo

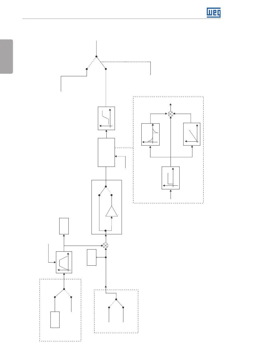
WEG CFW700 - PID Regulator Block Diagram

WEG CFW700
250 pages
Print Icon
To Next Page IconTo Next Page
To Next Page IconTo Next Page
To Previous Page IconTo Previous Page
To Previous Page IconTo Previous Page
Loading...
32 | CFW700
Keypad (HMI) and Basic Programming
English
Setpoint Definition (reference of
the process variable)
P1025
Setpoint Reference
P1016 = 0
Enable
P1011
+
-
Academic PID
P0133, P0134
P1024
-1
0 = Direct
1 = Reverse
PID Regulator
Action Type
Manual
(Open DIx)
DIx
Academic PID
P1022
P1021
+
+
+
Speed Reference
(Refer to the
figure 13.8 of
the CFW700
programming
manual)
P1020
Enable
Reference
P0121
P1023
P1016 > 0
P0231 = 6
P1012
P0236 = 6
AI2'
AI1'
Automatic
(Closed DIx)
Figure 4.4: PID Regulator block diagram

Table of Contents

Other manuals for WEG CFW700

Related product manuals