EasyManua.ls Logo

ABB ACS310 - Diagnostics; Power Loss Ride-Through; Settings

ABB ACS310
376 pages
Print Icon
To Next Page IconTo Next Page
To Next Page IconTo Next Page
To Previous Page IconTo Previous Page
To Previous Page IconTo Previous Page
Loading...
Program features 129
Diagnostics
Power loss ride-through
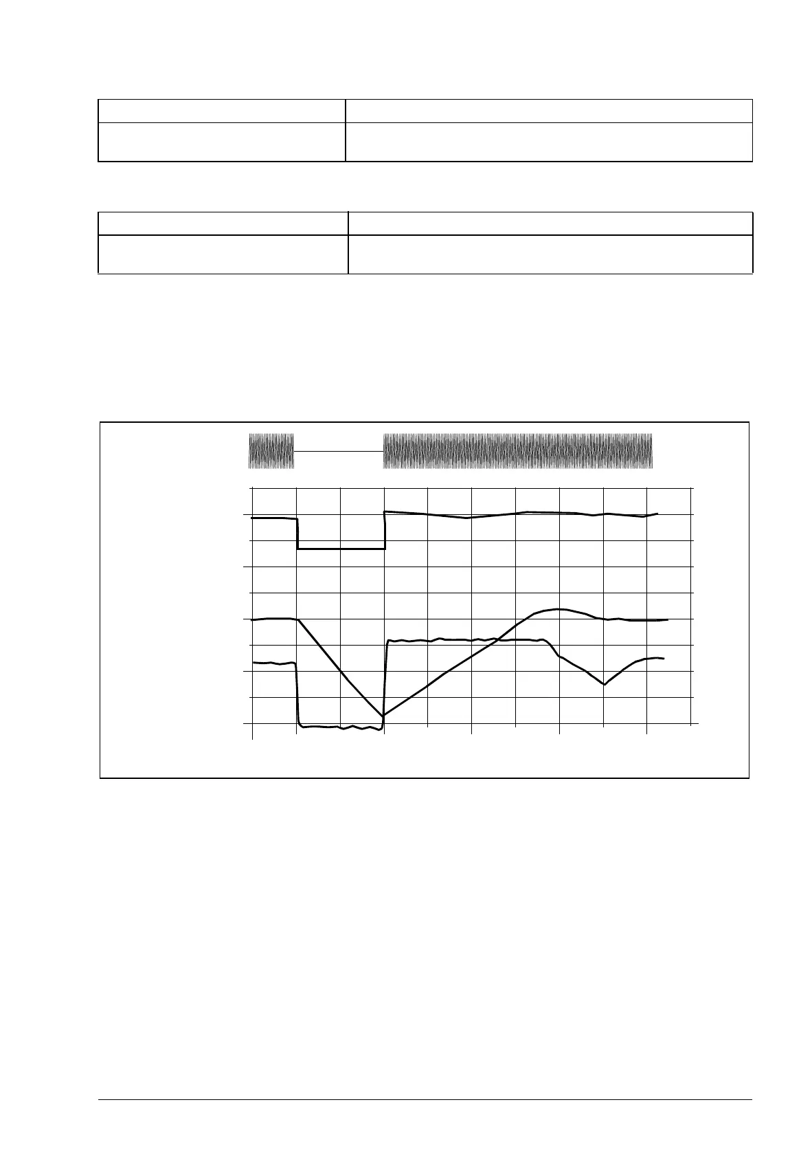
If the incoming supply voltage is cut off, the drive continues to operate by utilizing the
kinetic energy of the rotating motor. The drive is fully operational as long as the motor
rotates and generates energy to the drive. The drive can continue the operation after
the break if the main contactor remained closed.
Settings
Parameter 2006 UNDERVOLT CTRL
Group 34 PANEL DISPLAY Selection of an actual signals to be displayed on the
control panel
Actual signal Additional information
Groups 01 OPERATING DATA
04 FAULT HISTORY
Lists of actual signals
Parameter Additional information
130
260
390
520
1.6 4.8 8 11.2 14.4
t (s)
U
DC
f
out
T
M
U
DC
= Intermediate circuit voltage of the drive, f
out
= Output frequency of the drive,
T
M
= Motor torque
Loss of supply voltage at nominal load (f
out
= 40 Hz). The intermediate circuit DC voltage drops
to the minimum limit. The controller keeps the voltage steady as long as the input power is
switched off. The drive runs the motor in generator mode. The motor speed falls but the drive is
operational as long as the motor has enough kinetic energy.
U
input power
20
40
60
80
40
80
120
160
T
M
(N·m)
f
out
(Hz)
U
DC
(Vdc)
00 0
Aotewell Ltd
www.aotewell.com
Industry Automation
HongKong|UK|China
sales@aotewell.com
+86-755-8660-6182

Table of Contents

Other manuals for ABB ACS310

Related product manuals