EasyManua.ls Logo

Emerson Commander SX - Menu 1 Diagram; Selection of Reference (Speed)

Emerson Commander SX
140 pages
Print Icon
To Next Page IconTo Next Page
To Next Page IconTo Next Page
To Previous Page IconTo Previous Page
To Previous Page IconTo Previous Page
Loading...
24
ADVANCED USER GUIDE
Commander SX
IP66/Nema 4X variable speed drive
MENU 1: SPEED REFERENCE: SELECTION, LIMITING AND FILTERS
CONTROL TECHNIQUES
3854 en - 03.2008 / b
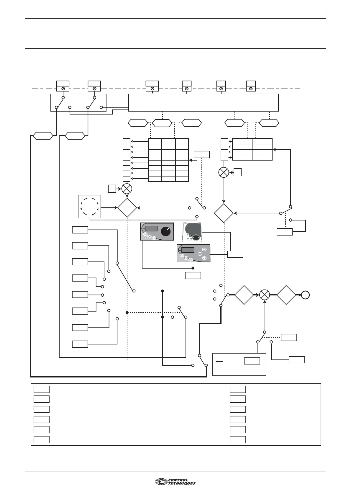
3.2 - Menu 1 diagram
3.2.1 - Selection of reference (speed)
M
Pr1
Pr2
Pr3
Pr4
Pr5
Pr6
Pr7
Pr8
Preset
reference
select
0
1
1
2
3
4
5
6
7
8
Analog
reference
2
Analog
reference
1
0
9
1 to 8
Preset
reference
selected
indicator
Scan timer
Keypad control
mode reference
Power-up
keypad
control
mode
reference
Preset
selector
Reference
selector
Reference
selected indicator
Frequency/speed
reference selected
0
0
0
0
1
1
1
1
0
1
2
3
4
5
6
7
0
0
1
1
0
0
1
1
0
1
0
1
0
1
0
1
Percentage trim
Reference
offset select
Reference
offset
A
ADI1 ADI2 DIO1 DI2 DI3 DI4
100
Menu 7
Menu 8
0
0
1
1
0
1
2
3
0
1
0
1
Reference
select
0
1 to 4
Preset reference selector timer
Reference timer reset flag
Number of scanned references
Scan time selection
Preset 1 scan timer time
Preset 2 scan timer time
Preset 3 scan timer time
Preset 4 scan timer time
Preset 5 scan timer time
Preset 6 scan timer time
Preset 7 scan timer time
Preset 8 scan timer time
Paramétrage cycleur
Ref
Pre-offset
reference
+
+
1
+
1
+
7
1
5
3
8
6
2
4
1
>1 and
1.15 = 0
1
>1 and
1.15 = 0
4
3
2
1
x (100 + )
1.16
1.48
1.69
1.70
1.71
1.72
1.73
1.74
1.75
1.76
1.77
1.78
1.36 1.37
1.47
1.46
1.45 1.42 1.41
1.15
1.50
1.49
1.60 1.01
1.38
1.09
1.04
1.14
1.17
1.51
1.21
1.22
1.23
1.24
1.25
1.26
1.27
1.28

Table of Contents

Related product manuals