EasyManua.ls Logo

Emerson Commander SX - 6.2 - Menu 4 Diagram; 6.2.1 - Basic Version

Emerson Commander SX
140 pages
Print Icon
To Next Page IconTo Next Page
To Next Page IconTo Next Page
To Previous Page IconTo Previous Page
To Previous Page IconTo Previous Page
Loading...
48
ADVANCED USER GUIDE
Commander SX
IP66/Nema 4X variable speed drive
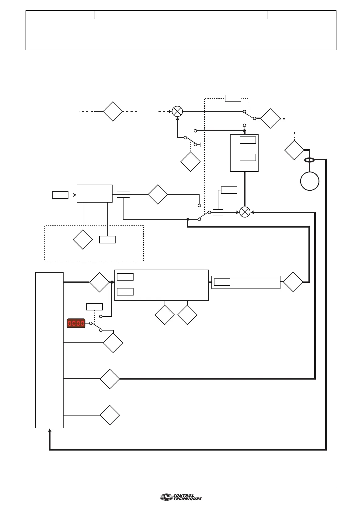
MENU 4: CURRENT AND TORQUE CONTROL
CONTROL TECHNIQUES
3854 en - 03.2008 / b
6.2 - Menu 4 diagram
6.2.1 - Basic version
Current
demand
Post-ramp
reference
Torque
reference
Output
frequency
Rated
frequency
Menu 5
Current
measure-
ment
Reactive current
Overload
accumulator
Selection
of load
display
Active current
Current
magnitude
Overriding
current
limit
Overload
alarm
Overload
accumulator
Menu 5
Motor
control
Max. speed
in torque
control mode
Pre-ramp
reference
Drive output
is at
current limit
Menu 1
Menu 2
Ramps
Torque current
conversion
0
0
+ -
+
-
1 1
Current
controller
gains
P
I
Torque
mode selector
0
0
1
1
Motor protection
Thermal time
constant
Thermal
protection mode
Active current limit
Motor
M
1.03
4.04
4.18
10.17
4.02
4.17
4.01
4.19
4.20
5.01
10.09
2.01
5.01
4.13
4.52
4.08
4.14
4.11
5.06
4.15
4.21
4.16
4.07

Table of Contents

Related product manuals