EasyManua.ls Logo

Emerson Commander SX - 7.2 - Menu 5 Diagram

Emerson Commander SX
140 pages
Print Icon
To Next Page IconTo Next Page
To Next Page IconTo Next Page
To Previous Page IconTo Previous Page
To Previous Page IconTo Previous Page
Loading...
55
ADVANCED USER GUIDE
Commander SX
IP66/Nema 4X variable speed drive
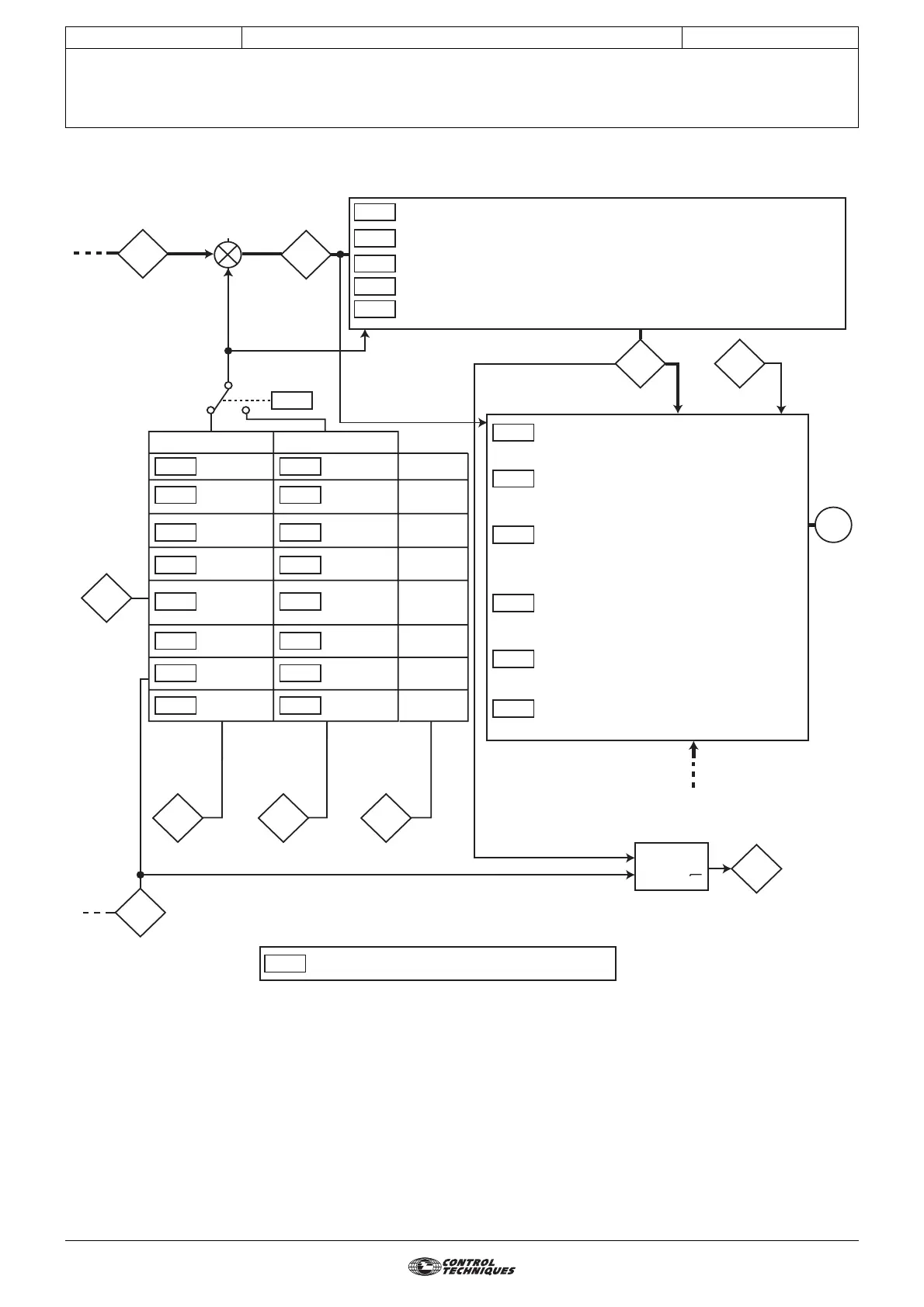
MENU 5: MOTOR CONTROL
CONTROL TECHNIQUES
3854 en - 03.2008 / b
7.2 - Menu 5 diagram
Slip
compensation
Voltage control
Maximum
switching frequency
Motor
speed
Motor
parameter
select
Output
frequency
0
1
Active
current
Post-ramp
reference
Menu 2
Menu 6
Start/stop logic select
Menu
4
Output
voltage
Modulation
DC bus
voltage
Output
power
Autotune
Gearless optimisation
Dynamic V to F
Open loop mode select
Boost
Enable boost on starting
High
stability
modulation
Quasi
square
output
Low speed
switching
frequency
Switching
frequency
change
threshold
Disable
automatic
adjustment of
the switching
frequency
Absorbed
power
V x I x V 3
Rated
frequency
I nominal
Rated
speed
Rated
voltage
Power
factor
(cos ϕ)
Number of
motor poles
Stator
resistance
Voltage
offset
Motor 1
inductance
Motor 2
inductance
Motor 2
parameters
active
M
Motor 1 Motor 2
2.01
5.01
5.04
5.03
5.24 21.14 21.15
4.02
5.02 5.05
5.06
5.07
5.08
5.09
5.10
5.11
5.17
5.23
21.06
21.07
21.08
21.09
21.10
21.11
21.12
21.13
11.45
5.18
5.19
5.20
5.60
5.61
5.35
5.12
5.52
5.13
5.14
5.15
5.58

Table of Contents

Related product manuals