EasyManua.ls Logo

Emerson unidrive sp - Page 373

Emerson unidrive sp
420 pages
To Next Page IconTo Next Page
To Next Page IconTo Next Page
To Previous Page IconTo Previous Page
To Previous Page IconTo Previous Page
Loading...
Parameter
structure
Keypad and
display
Parameter
x.00
Parameter
description format
Advanced parameter
descriptions
Macros
Serial comms
protocol
Electronic
nameplate
Performance RFC mode
Unidrive SP Advanced User Guide 373
Issue Number: 10 www.controltechniques.com
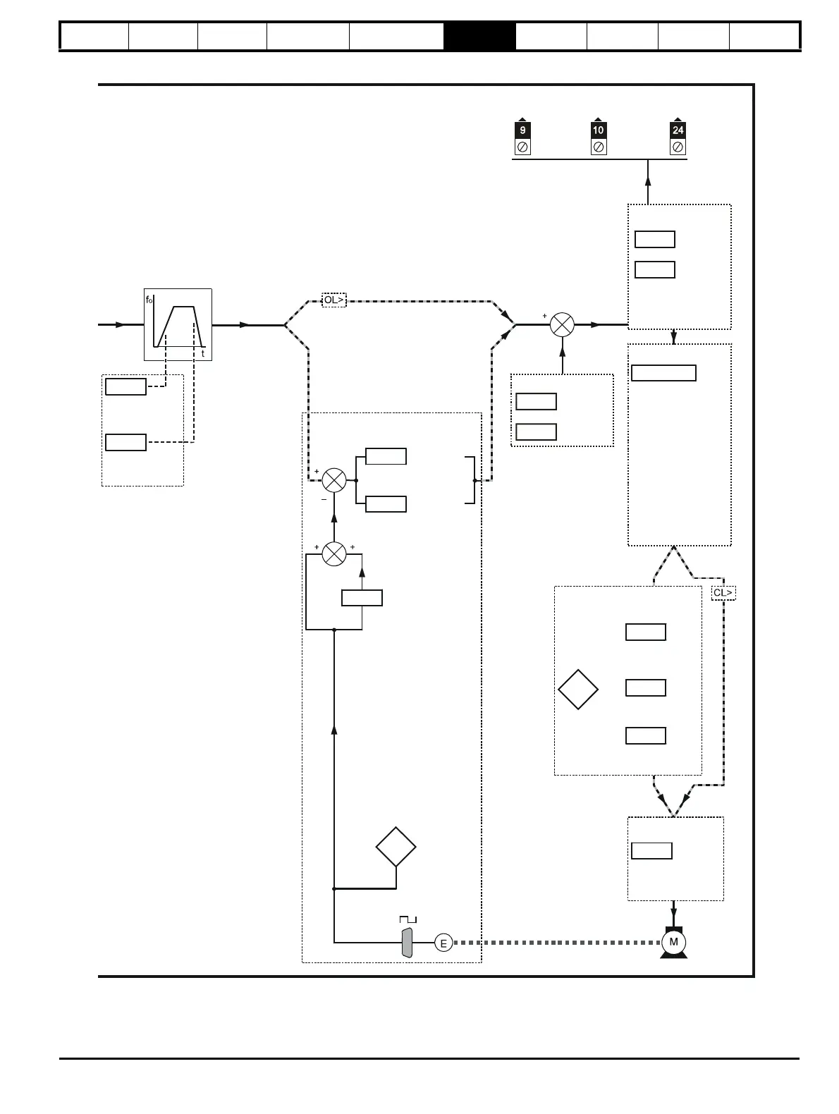
Ramps
Acceleration
rate
Deceleration
rate
OL> FREQUENCY
CL> SPEED
TORQUE
Motor control
Current
limit
Speed-loop
proportional
gain
Rated rpm
autotune
Motor speed
0.33
0.03
0.04
0.06
0.07
Speed-loop
integral gain
0.08
No. of poles
Power factor
Rated voltage
Rated speed
Rated current
Rated frequency
PWM switching
frequency
0.41
0.42 to 0.47
Motor parameters
CL> Speed-loop PID gains
Power
stage
AT
ZERO
SPEED
Speed-loop
derivative
gain
0.09
0.10
Voltage
mode
selector
Dynamic V/f
select
0.07
Boost
voltage
0.08
0.09
OL>
Motor-voltage
control
Estimated
motor
speed
0.10
_
0.38
Current loop
Current
loop P gain
0.39
Current
loop I gain
VT>
OL & VT>
Encoder phase angle
Rated voltage
Thermal time constant
Rated current
Rated frequency
SV>
No. of poles
Catch a
spinning motor
OL>

Table of Contents

Related product manuals