EasyManua.ls Logo

EUCHNER MSC - 6. Flow chart

EUCHNER MSC
174 pages
Print Icon
To Next Page IconTo Next Page
To Next Page IconTo Next Page
To Previous Page IconTo Previous Page
To Previous Page IconTo Previous Page
Loading...
27
2121331-04-04/19 (Translation of the original operating instructions)
Operating Instructions
Modular Safety Control System MSC
EN
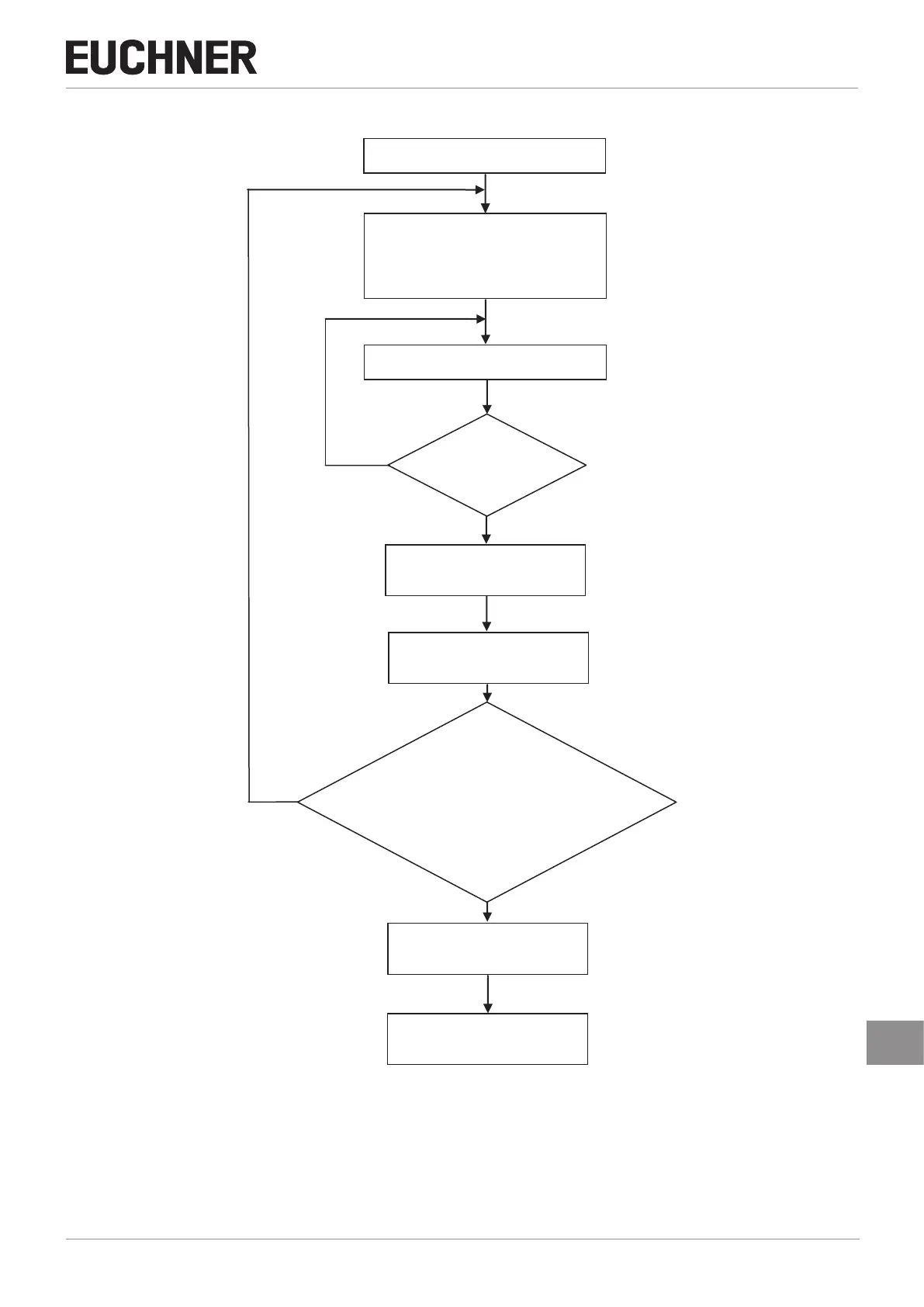
6. Flow chart
Mechanical mounting
Validation
software OK?
Preparation of the diagram
NO
Electrical connections
between the MSC modules and
external sensors
YES
Download
the diagram to MSC-CB
NO
YES
Disconnect the connection
via USB
Conguration check
(incl. complete system CHECK
see „Project validation“)
on MSC-CB OK?
Switch on the system
Connection
via USB to MSC-CB
Figure 7: Flow chart

Table of Contents

Other manuals for EUCHNER MSC