EasyManua.ls Logo

Gorgy Timing LEDI - Date;Time Alternation + Temperature Option; Beep Option And;Or Temperature Option; TOP Option

Gorgy Timing LEDI
93 pages
Print Icon
To Next Page IconTo Next Page
To Next Page IconTo Next Page
To Previous Page IconTo Previous Page
To Previous Page IconTo Previous Page
Loading...
40
MDE-LEDI-1099V4.0
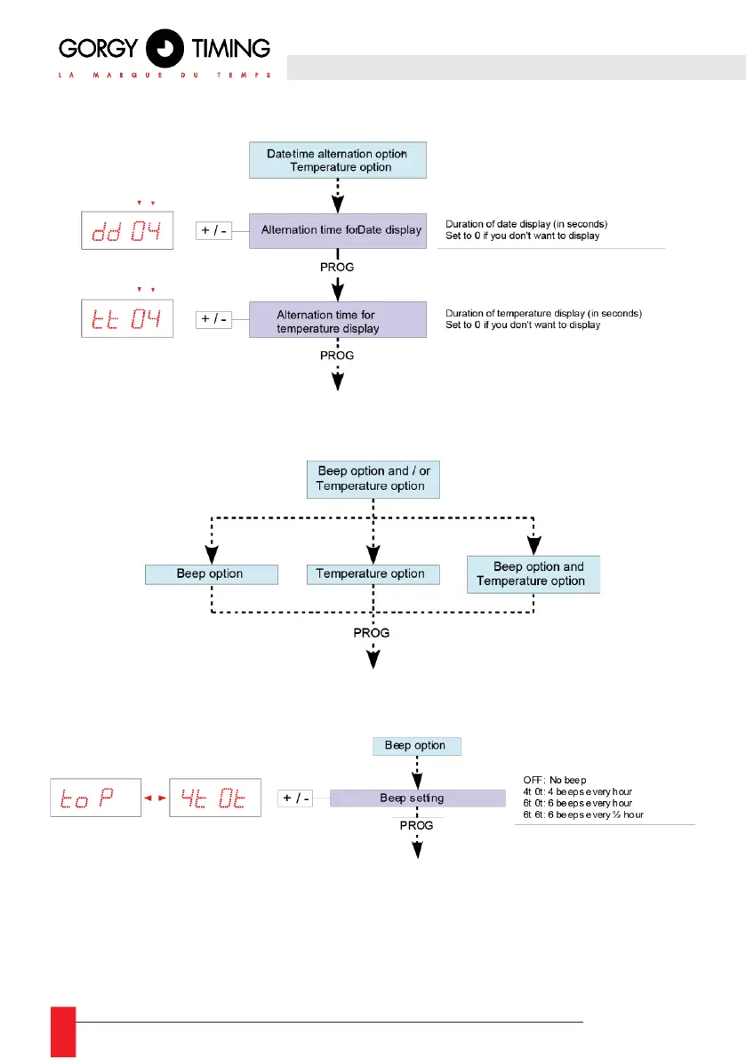
C. Date/time alternation + Temperature option
4.4.2. Beep option and/or temperature option
A. TOP Option

Table of Contents

Related product manuals