EasyManua.ls Logo

Gorgy Timing LEDI - Page 86

Gorgy Timing LEDI
93 pages
Print Icon
To Next Page IconTo Next Page
To Next Page IconTo Next Page
To Previous Page IconTo Previous Page
To Previous Page IconTo Previous Page
Loading...
86
MDE-LEDI-1099V4.0
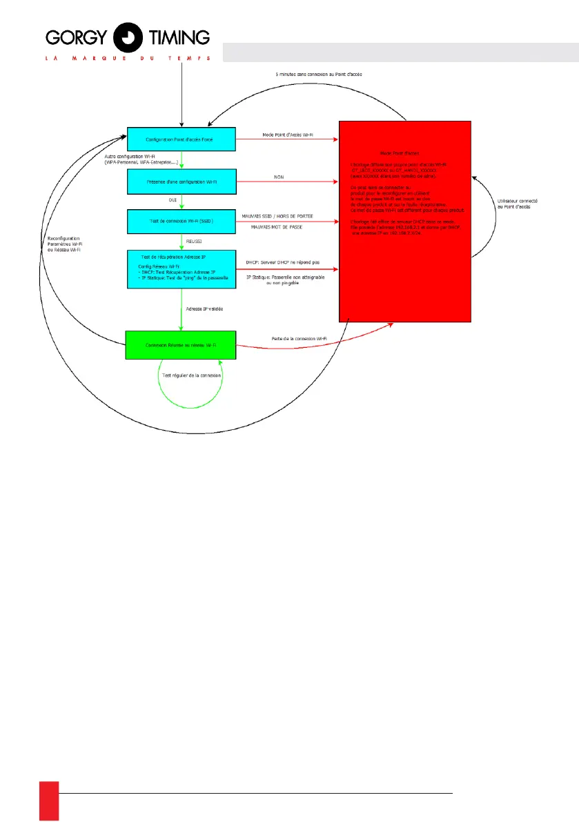
In "Access Point" Mode, the product has the following settings :
SSID:GT_KIND_xxxxxx where « KIND » reflect product type (a.e « LEDI » ou « HANDI
») and « xxxxxx » is the product serial number.
Password: Access point password is written on the backside of each product or in the Wi-Fi
passwords summing document delivred with each command.
IP Address: 192.168.2.1
Subnetwork Mask: 255.255.255.0
Moreover, in "Accès point Mode", the product enable its own DHCP server, which gives automatically
an IP address in the product subnet range (192.168.2.x/24) to computers which connect to the
product.
Wi-Fi configuration will be done by following these steps:
Connect to product Access Point
Transfer of the configuration to the clock
Disconnecting the access point from the clock
These operations are detailed in the following sections.

Table of Contents

Related product manuals