EasyManua.ls Logo

Hitachi RPI-4.0FSN4E - Standard Control Functions; Freeze Protection During the Cooling or Dehumidification Process

Hitachi RPI-4.0FSN4E
429 pages
To Next Page IconTo Next Page
To Next Page IconTo Next Page
To Previous Page IconTo Previous Page
To Previous Page IconTo Previous Page
Loading...
5 Control system
202
SMGB0077 rev.0 - 01/2013
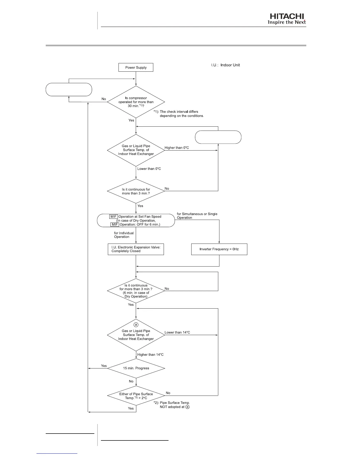
5.3 Standard control functions
5.3.1 Freeze protection during the cooling or dehumidication process
Cooling or Dry Operation
Cooling or Dry Operation

Table of Contents

Other manuals for Hitachi RPI-4.0FSN4E

Related product manuals