EasyManua.ls Logo

Keysight 81160A - Page 626

Keysight 81160A
672 pages
To Next Page IconTo Next Page
To Next Page IconTo Next Page
To Previous Page IconTo Previous Page
To Previous Page IconTo Previous Page
Loading...
Appendix
626
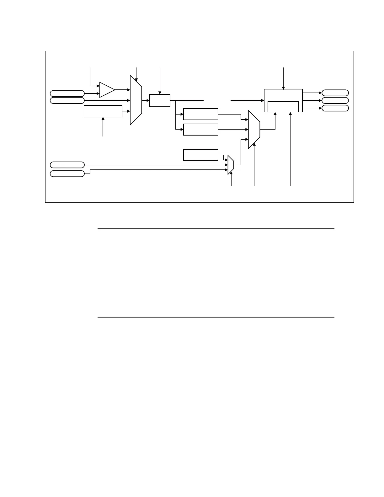
External-In
Man-Key / SCPI
Internal Trigger
Period Generator
External-In
Threshold
-
+
Modulation
Signal DDS
Modulation-In
Sweep
Generator
Arming Signal
Arming
Source
Polarity
Selection
Arming
Sense
Waveform
Generation
Advanced
Modes Logic
Output
Trigger-Out
Strobe-Out
Trigger
Mode
Burst Generator
Advanced Mode
Selection
Modulation
Source
Internal
Trigger Period
'other' Channel
Trigger Modes
Trigger events can be generated on the rising or falling edge of the selected
arming signal. The active state of the gating signal can be set to high or low
level.
The selection of the trigger edge and gate level is done using the arming
sense (:ARM[1|2]:SENS), so that changing this setting in triggered
mode also changes the selection in burst mode.

Table of Contents

Related product manuals