EasyManua.ls Logo

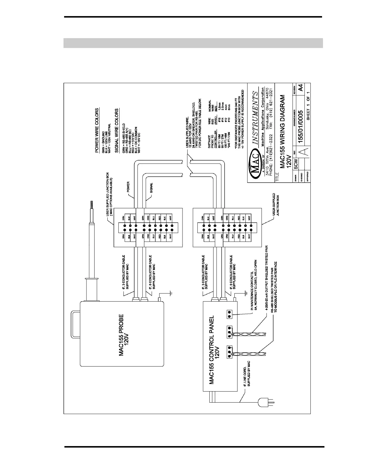
MAC MAC155L - Probe to Controller Wiring

Default Icon
143 pages
Print Icon
To Next Page IconTo Next Page
To Next Page IconTo Next Page
To Previous Page IconTo Previous Page
To Previous Page IconTo Previous Page
Loading...
©Copyright MAC Instruments 2005. All Rights Reserved. MAC155 Probe
MAC155 Rev. 8 Pg 113
Probe to Controller Wiring

Table of Contents