EasyManua.ls Logo

Omron SYSDRIVE 3G3MV - Outline of Protocol Macro Function

Omron SYSDRIVE 3G3MV
348 pages
Print Icon
To Next Page IconTo Next Page
To Next Page IconTo Next Page
To Previous Page IconTo Previous Page
To Previous Page IconTo Previous Page
Loading...
7-38
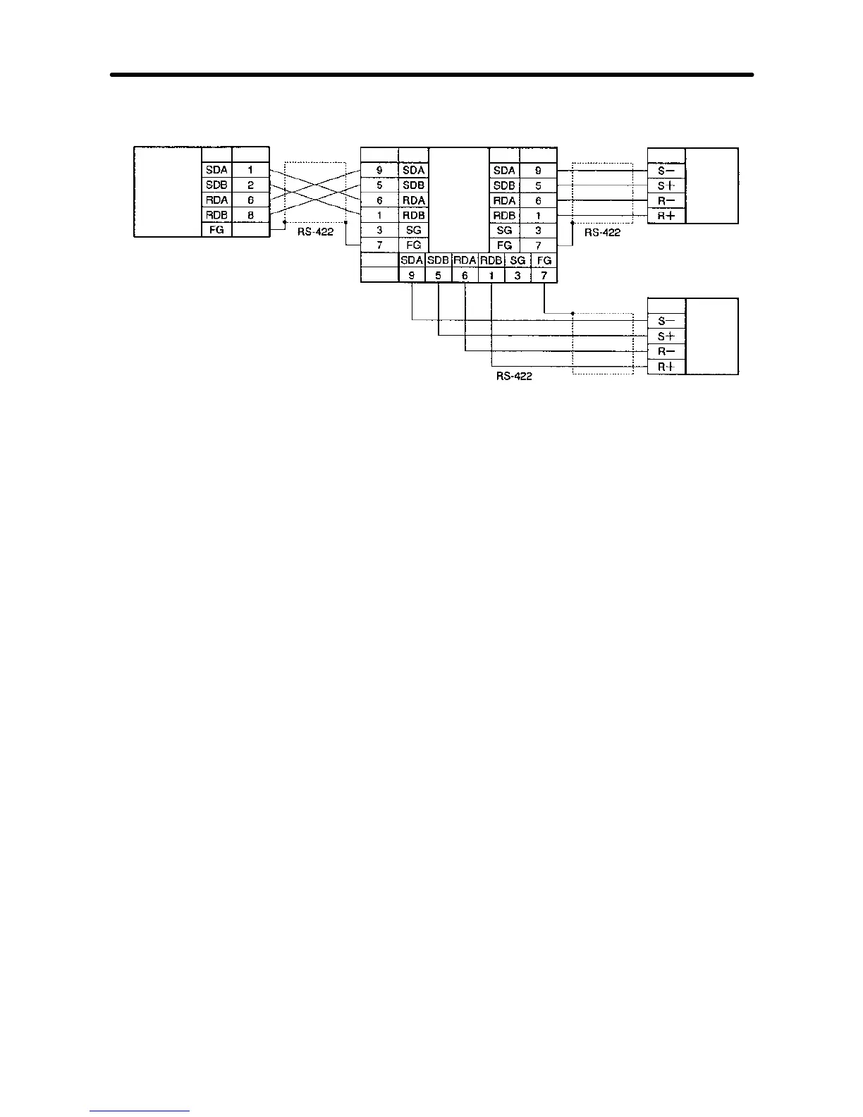
D RS-422 (4-wire)
Communications Board
RS-422/485
Interface
Code Pin No.
Frame
9-pin, D-sub connector
(Cable side: Male)
3G3MV
Code
3G3MV
Code
Control
circuit termi-
nal block
(commu-
nications
terminals)
Control
circuit ter-
minal block
(commu-
nications
terminals)
B500-AL001 Link Adapter
Pin No.
Code
RS-422
Interface
Code
Pin No.
Shielded line
Shielded line
Shielded line
Code
Pin No.
Note Turn the terminal resistance of all the Inverters to ON for RS-422 communica-
tions. Refer to page 2-18, Selecting RS-422/485 Termination Resistance for
details.
7-9-3 Outline of Protocol Macro Function
H Protocol Macro Function
·The protocol macro function makes it possible to customize a communications proto-
col in order to createamacroaccording to the specificationsof theserial communica-
tions port of the general-purpose peripheral device.
·The protocol macro function is mainly used for the following jobs.
Creation of message communications frame.
Creation of Send & Recv procedures for message communications frame.
Note Thismanualusestheterms“message,DSRmessage,andresponsetoexpress
the communications data exchanged.
S Message: A DSR message or response.
S DSR Message: A message sent by the Master for instructions to the Inverter.
S Response:AmessagethattheInverterreturnsincompliancewithaDSRmessage
from the Master.
D Creating a Message
·The message can be created according to the communications specifications of the
general-purpose peripheral device (Inverter) as a counterpart.
Communications Chapter 7

Table of Contents

Other manuals for Omron SYSDRIVE 3G3MV

Related product manuals