EasyManua.ls Logo

Optos P200TE - Page 107

Optos P200TE
374 pages
Print Icon
To Next Page IconTo Next Page
To Next Page IconTo Next Page
To Previous Page IconTo Previous Page
To Previous Page IconTo Previous Page
Loading...
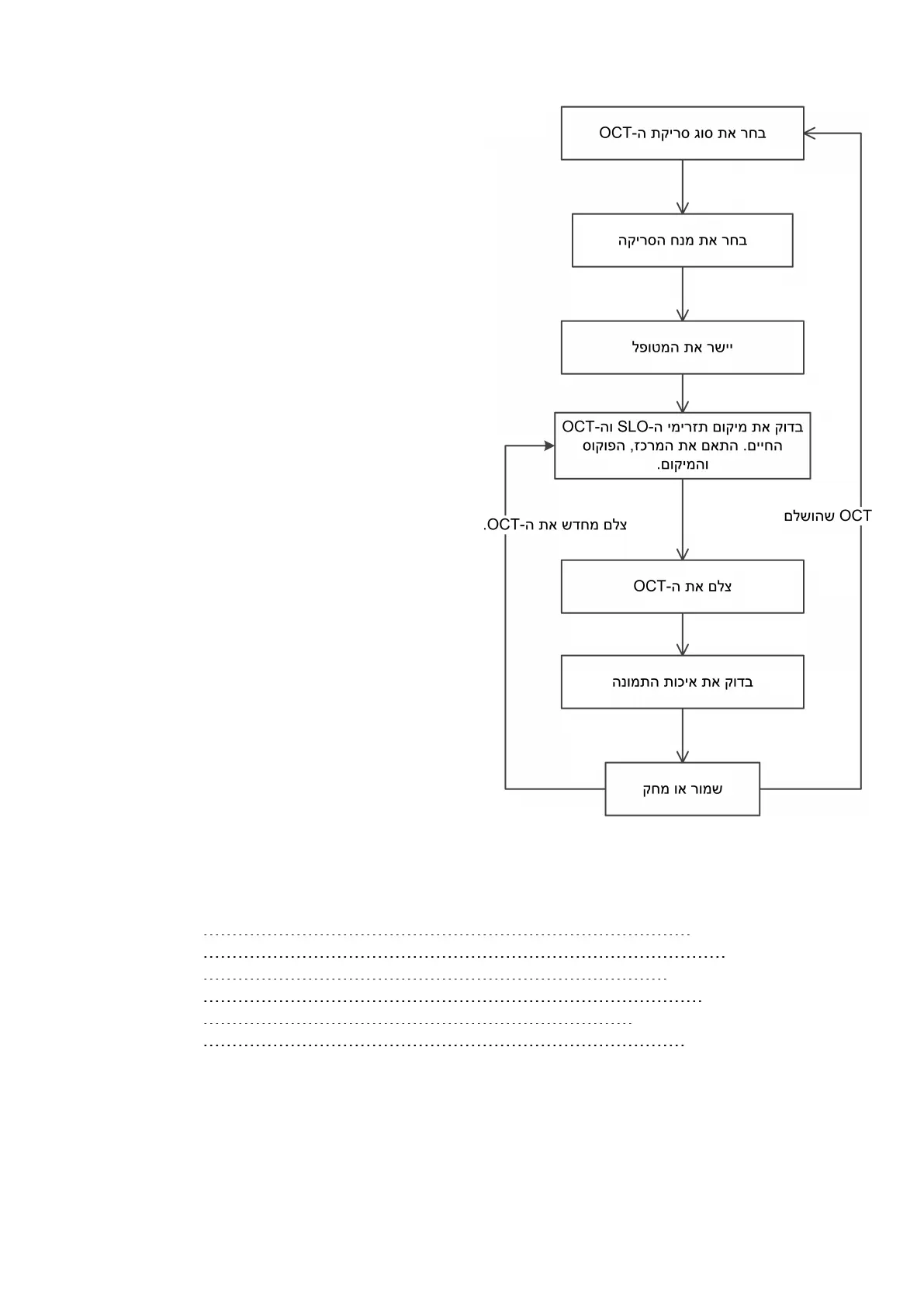
קרפ3-דציכ....ל
רויא12:םירזתתדובעםוליצOCT
תוארוהםוליצ
טבמלפוטמהרושיילOCT45
ירקבתמאתהOCT46
דציכבטמלתוכיאתקירסOCT47
דציכםלצלתונומתOCT47
המתושעלרחאלםוליצתנומתOCT48
תוכיאתקירסSNROCT49
דומע44ךותמ75קלח:רפסמG108707/8GME
תירבע)Hebrew(תויוכזםירצוי2018,Optos plc.לכתויוכזה.תורומש

Table of Contents

Related product manuals