EasyManua.ls Logo

Optos P200TE - 3.2.1 مریض کی تفصیلات استعمال کرنا

Optos P200TE
374 pages
Print Icon
To Next Page IconTo Next Page
To Next Page IconTo Next Page
To Previous Page IconTo Previous Page
To Previous Page IconTo Previous Page
Loading...
ب3-...ﮧﻘﯾﺮﻃ
ﮑﺷ
5:
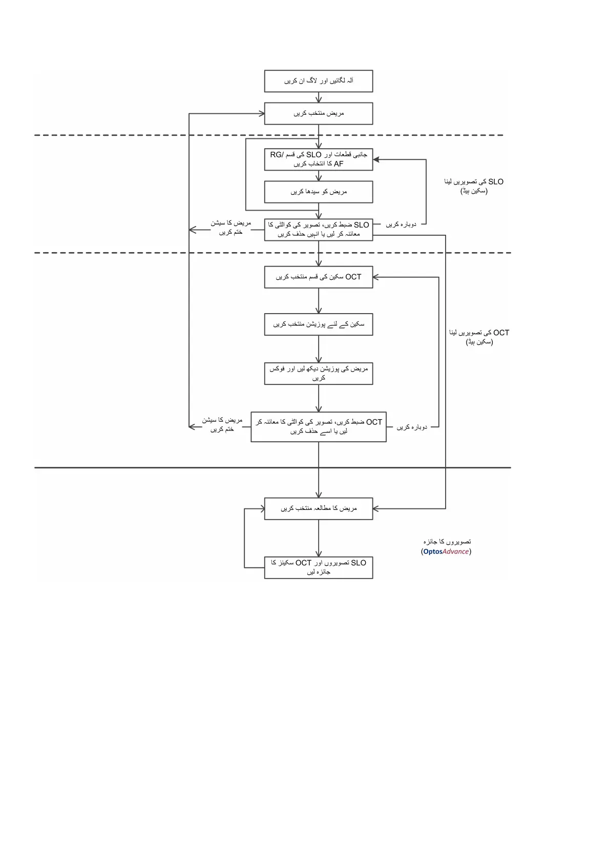
ﺮﯾﻮﺼﺗﯽﮐﻓﺮﮔرواےﺰﺋﻞﺣاﺮﻣﯽﮐلﺎ
3.2.1ﺾﯾﺮتﻼﯿﺼلﺎﻤﻌﺘﺳاﺎﻧ
ﮟﯾﺮﯾﻮﺼﻨﭽﯿﮭﮐﺮﮑﺳلﺎﻤﻌﺘﺳاﮯﺗﺮﮯﺋﻮﮨﺎﯿﻧﺾﯾﺮﻣﮧﻓﺿاﮟﯾﺮﮐﺎﯾﮯﺳدﻮﻣﺾﯾﺮﻣﺐﺨﺘﻨﻣ.ﮟﯾﺮﮐ
ﺾﯾﺮﮯﮐﮯﻠﮩﭘ،میﺮﺧآ،مﺎﻧﺦﯾرﺎﺗﺋاﺪﯿﭘرواﺾﯾﺮﻣﺘﺧﺎﻨﺷﺮﺒﻤﻧﯿﻣﺴﮐﮭﺑےﺮودﺾﯾﺮﯽﮐتﻼﯿﺼﻔﺗشﻼﺗ.ﮟﯾﺮﮐ
ﭗﺋﺎﭨﮯﻧﺮﮯﮐنارودپآﻘﺑﺎﻄﮯﻨﮭﮐراوﺾﯾﺮﻣﮯﮐڈرﺎﮑﯾرﮯﺋﮭﮐدﺗﺎﺟ،ﮟﯿﮨﺌﮭﮑﯾد
ﻞﮑ
6ﮧﺤﻔ36ﺮﭘ
،ﻼﺜﻣJohn Smith،23ﺌﻣ1987ﮟﯿﻣاﯿﭘاﻮﮨرواﺾﯾﺮﻣﮯﮐرﻮﺮﭘساﺎﮐﺋآیڈ456789،ﮯشﻼﺗﮯﻧﺮﮐﮯﮐ،ﮯﺌﻟپآجردﻞﯾذ
ادﺮﮐ:
مﺎﻧ:
lSm 1987
lSmith 23ﺋاﺪﯿﭘ)ﺎﮐند23ںاو(ند
ﺼﺣ:G108707/8GME76ﯿﮧﺤ35
ﭘﺎﮐار2018،Optos plc.ﮧﻠﻤﺟقﻮﻘظﻮﻔﺤﻣ.ﮟﯿﮨودرا)Urdu(

Table of Contents

Related product manuals