EasyManua.ls Logo

Optos P200TE - 3.2.1 کار با جزئیات مربوط به بیمار

Optos P200TE
374 pages
Print Icon
To Next Page IconTo Next Page
To Next Page IconTo Next Page
To Previous Page IconTo Previous Page
To Previous Page IconTo Previous Page
Loading...
ﺼﻓ3-...ﻪﻧ
ﮑﺷ
5:
شوریرادﺼﺗﻪﻧوﯽﻨﯿزﺎ
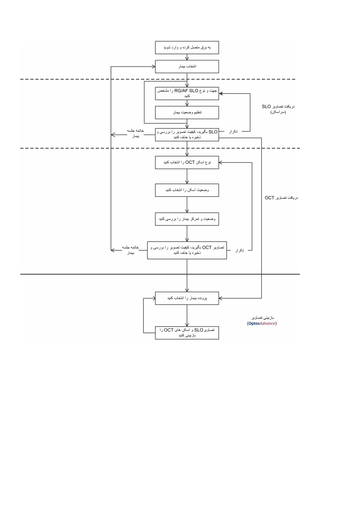
3.2.1رﺎﮐﺎﺑتﺎﯿﺋطﻮﺑﺮرﺎﻤﯿﺑ
ﺒﻗیﺮﯿﮔﺮﯾﺼﺗزاﻪﺤﺴﻤﻟیاﺮﺑندوﺰﻓارﺎﻤﯿﺑﯾﺪﺟﺎﯾبﺎﺨﺘﻧارﺎﻤﯿﺑﻠﺒﻗهدﺘﺳا.ﯿﻨﮐ
ﺎﺑدراوندﺮﮐﺮﻫعﻮﺒﯿﮐﺮزامﺎﻧ،ﮏﺟﻮم،ﻞﯿﻣﺎﻓﺦﯾرﺎﺗﺖﯾﻮﻫ،رﺎﻤﯿﺑتﺎﯿﺋﺰرﺎﻤﯿﺑاریﻮﺠﺘﺴﺟ.ﺪﯿﻨﻖﺑانارﺎﻤﯿﺑﻪﺑﺎﺸﻣمﺎﮕﻤﻫﺎﺑﭗﯾﺎﺗ
،ﺎﻤﺷﯾﺎﻤﻧهداد،د
ﻞﮑ
6ارردﻪﺤﻔﻌﺑار.ﺪﯿﻨﯿﺒﺑ
یاﺮﺑ،لﺎﺜﻣیاﺮﺑیﻮﺠﺘﺴﺟﻢﺳانﺎﺟﺖﯿﻤﺳاﻪﮐردﺦﯾرﺎﺗ23ل1987ﻪﺑﺎﯿﻧدهﺪﻣآﺖﺳاوهرﻤﺷﯾﺎﺳﺎوا456789،ﺖﺳاﻤﺷﺪﯿﻧاﯾا
تﺎﻋﻼااردراو:ﺪﯿﻨﮐ
یﻮﺠﺘﺴﺟ:ﻤﺳا
lSm 1987
lﺖﯿﻤﺳا23ﺦﯾرﺎﺗ)ﺪﻟﻮزور23(
هرﺎﻤ:G108707/8GMEﺤﻔﺻ33زا72
ﭙﮐﯾار2018،Optos plcﻪﻤﻫقﻮﻘظﻮﻔﺤﻣ.ﺖﺳاﺳرﺎﻓ)Persian(

Table of Contents

Related product manuals