EasyManua.ls Logo

Optos P200TE - 3.2.1 Working with patient details

Optos P200TE
374 pages
Print Icon
To Next Page IconTo Next Page
To Next Page IconTo Next Page
To Previous Page IconTo Previous Page
To Previous Page IconTo Previous Page
Loading...
Chapter 3 - How to...
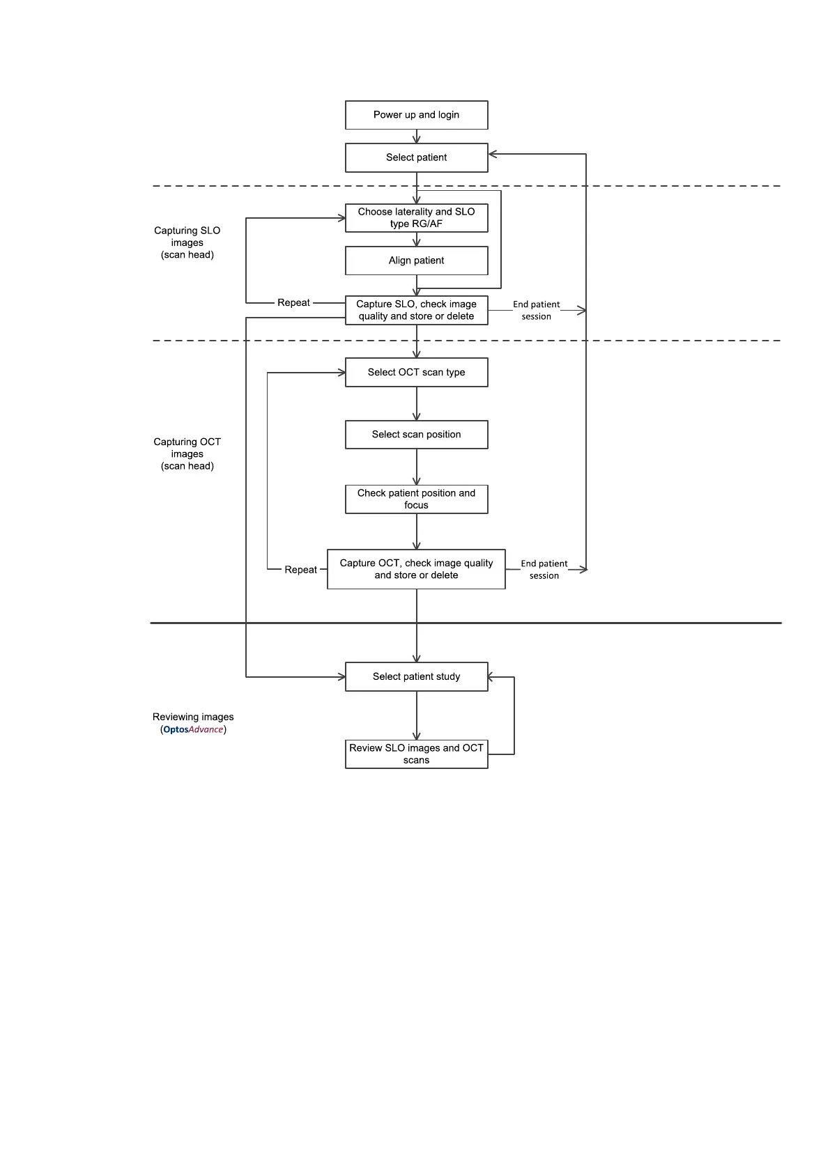
FIGURE 5: Example capture and review workflow
3.2.1 Working with patient details
Before you capture images use the touch screen to add a new patient or select an existing patient.
Search for a patient's details by entering any combination of the patient's first name, last name, birth date and
patient ID. The matching patient records are displayed as you type, see FIGURE 6 on the next page.
For example, to search for John Smith, who was born on 23 May 1987 and who has a patient ID of 456789 you
could enter:
by name:
l Sm 1987
l Smith 23 (birthday on the 23rd day)
Part Number: G108707/8GME Page 35 of 75
Copyright 2018, Optos plc. All rights reserved. English

Table of Contents

Related product manuals