EasyManua.ls Logo

Optos P200TE - 3.2.1 العمل باستخدام بيانات المرضى

Optos P200TE
374 pages
Print Icon
To Next Page IconTo Next Page
To Next Page IconTo Next Page
To Previous Page IconTo Previous Page
To Previous Page IconTo Previous Page
Loading...
ﺼﻔﻟا3-...ﺔﻴﻔﻴ
ﻜﺸا
5:
لﺎﺜﻣﻰﻠطﺎﻘﺘﻟﻻاضاﺮﻌﺳاوﺮﻴﻤﻌﻟا
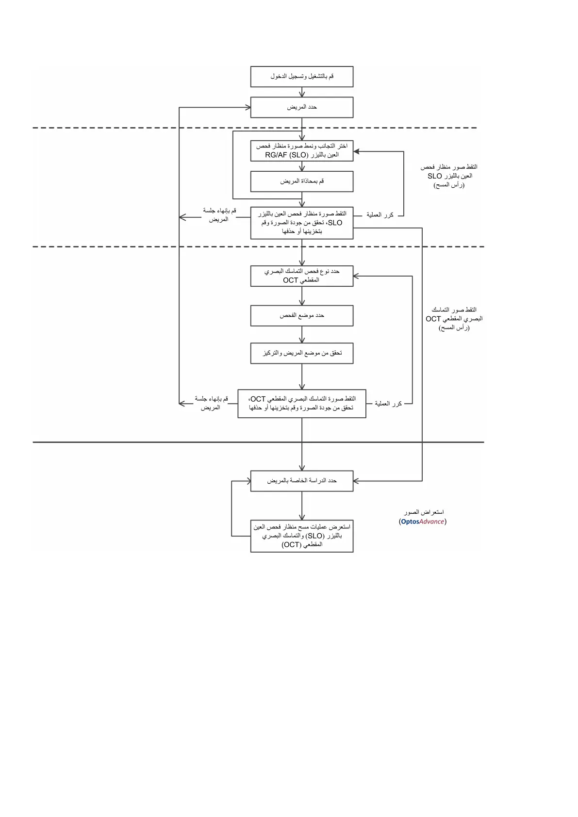
3.2.1ﻌﻟاماﺪﺨﺘﺳﺎﺑتﺎﻧﺎﻴﺿﺮﻤﻟا
ﺒﻗﻣﺎﻴﻗطﺎﻘﺘﻟﺎﺑرﻮﺼﻟامﺪﺨﺘﺳاﺷﺎﺷﻤﻠﻟاﺎﺿﻹﺾﻳﺮﻣﻳﺪﺟوأﺪﻳﺪﺤﺗﺾﻳﺮﻣ.دﻮﺟﻮﻣ
ﺚﺤﺑاﻦﻋتﺎﻧﺎﻴﺑﺾﻳﺮﻤﻟاﻦﻣللﺎﺧدإيأﻪﻌﻴﻤﺠﺗﻤﻀﺘﺗﻢﺳﻻالوﻷا،ﺾﻳﺮﻤﻠﻟﻻاو،ﺮﻴﺧﻷارﺎﺗودﻼﻴﻤﻟافﺮﻌﻣوﺔﻳﻮ.ﺾﻳﺮﻤﻟاﺘﻳضﺮﻋ
تﻼﺠﺿﺮﻤﻟاﺑﺎﻄﻤﻟاتﺎﻧﺎﻴﺒﻠﻟءﺎﻨﺛأ،ﺎﻬﻟﺎﺧدإﺮﻈﻧا
ﻞﻜﺸﻟا
6ﻰﻠﺔﺤﻔﺼﻟاةروﺎﺠﻤﻟا.
ﻠﻌﻓﻴﺒﺳ،لﺎﺜﻤﻟاﺚﺤﺒﻠJohn Smithنﻮﺟ"،"ﺚﻴﻤﺳدﻮﻟﻤﻟاﺦﻳرﺎﺘﺑ23ﻳﺎﻣ1987يﺬﻟاوﻞﻤﺤﻳﺔﻳﻮﻗر456789ﻨﻜﻤﻳ:لﺎﺧدإ
ﺐﺴﺣ:ﻢﺳﻻا
lSm 1987
lSmith 23ﻴﻋ)دﻼﻴﻤﻟاﻲﻓمﻮاﺚﻟﺎا(ﻦﻳﺮﺸﻌﻟاو
ﻢﻗر:ءﺰﺠﻟاG108707/8GMEﺤﻔﺻ33ﻦﻣ74
قﻮﻘﺣﻊﺒﻄﻟاﺮﺸﻟاو2018،Optos plc.ﺔﻓﺎﻛقﻮﻘﺤﻟا.ﻇﻮﻔﺤﻣﺔﻴﺑﺮﻌﻟا)Arabic(

Table of Contents

Related product manuals