EasyManua.ls Logo

Panasonic 2WAY Multi - Page 179

Panasonic 2WAY Multi
188 pages
Print Icon
To Next Page IconTo Next Page
To Next Page IconTo Next Page
To Previous Page IconTo Previous Page
To Previous Page IconTo Previous Page
Loading...
V–60
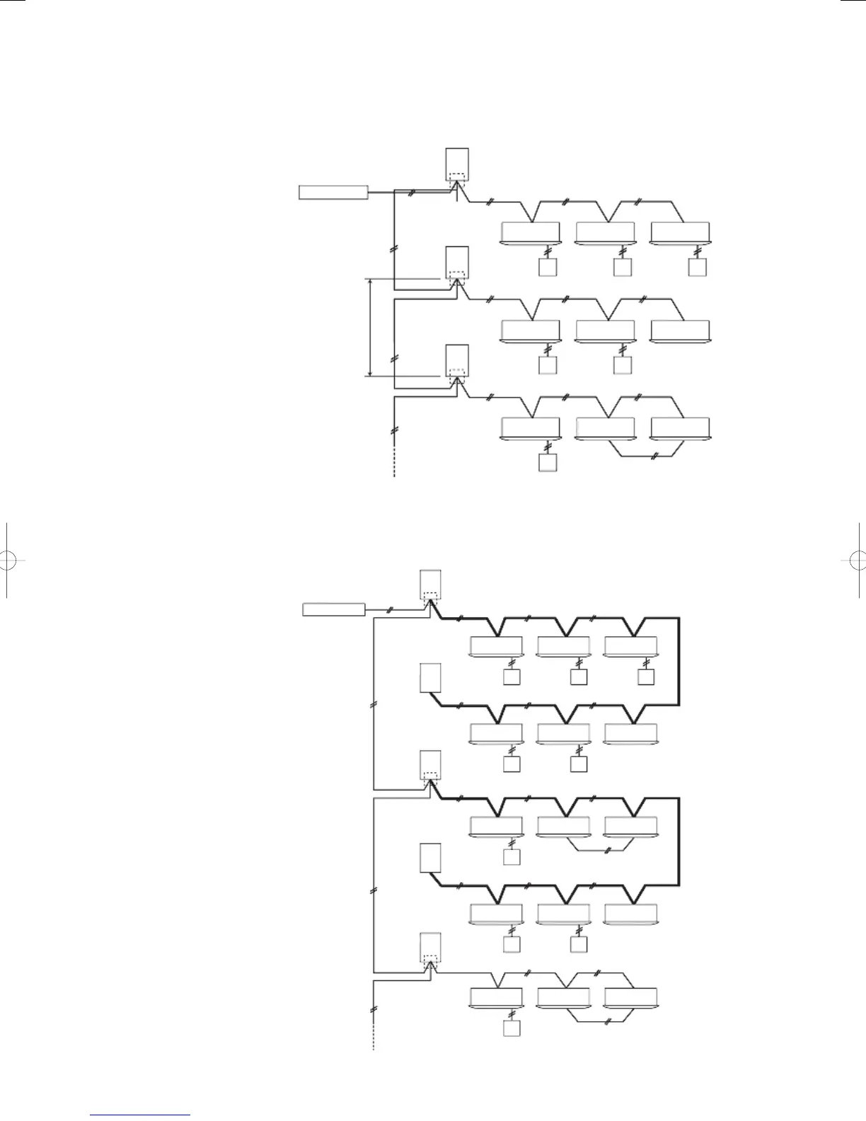
Control wire
Indoor/outdoor control wire connection example
1) Bus system (can be branched to max 16 location). Outdoor link is basic. (Figure 3)
Indoor unit Indoor unit Indoor unit
Indoor unit Indoor unit Indoor unit
Indoor unit Indoor unit Indoor unit
Remote controller
Remote controller
Remote controller
Outdoor unit
Outdoor unit
Outdoor unit
Controller
At least 2 m
apart
No remote controller
Group control
No remote controller
(Figure 3)
2) In 1), if there are more than 17 branches, reduce the number of branch locations. (Figure 4)
<Example>Putting 2 refrigerant systems to 1 wiring system
Outdoor unit 1
Outdoor unit 2
Outdoor unit 3
Outdoor unit 4
Outdoor unit 5
Indoor unit Indoor unit Indoor unit
Indoor unit Indoor unit Indoor unit
Indoor unit Indoor unit Indoor unit
Indoor unit Indoor unit Indoor unit
Remote controller
Remote controller
Remote controller
Remote controller
Remote controller
Indoor unit Indoor unit Indoor unit
No remote controller
No remote controller
No remote controller
Group control
No remote controller
Group control
Controller
(Figure 4)
GHPtroubleshooting.indbV‒60GHPtroubleshooting.indbV‒60 2012/11/2611:20:272012/11/2611:20:27

Table of Contents

Related product manuals