EasyManua.ls Logo

Burstner Premio - Connection Diagrams

Burstner Premio
224 pages
Print Icon
To Next Page IconTo Next Page
To Next Page IconTo Next Page
To Previous Page IconTo Previous Page
To Previous Page IconTo Previous Page
Loading...
98 Premio/Averso - 13/14 - Ausgabe 09/13 - 2354619 - BUE-0048-12EN
Electrical system
8
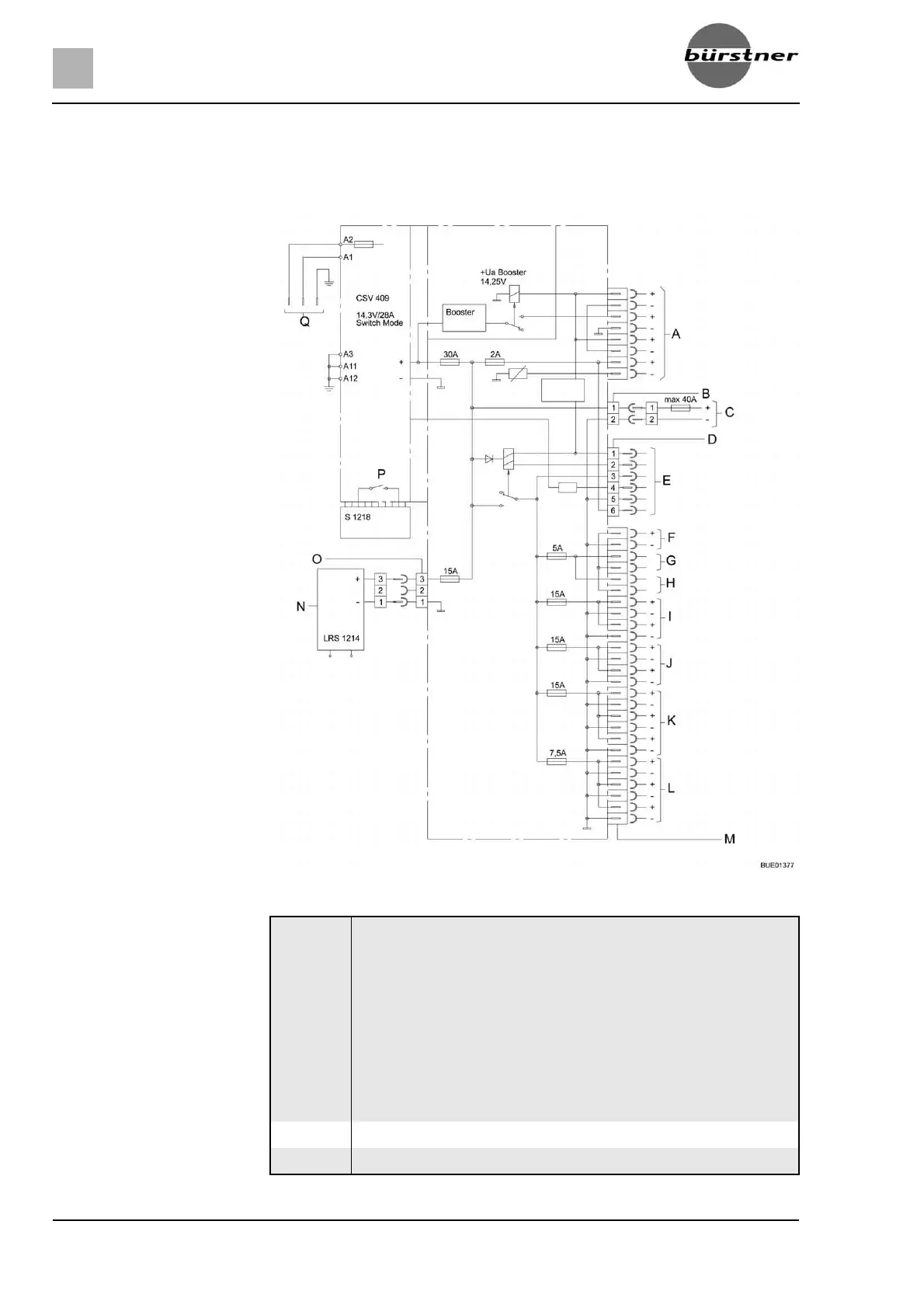
8.4.4 Connection diagrams
Power supply unit
CSV 409
Fig. 123 Connection diagram
A
1
2
3
4
5
6
7
8
Connections: Towing vehicle, refrigerator load circuit
+ Caravan coupling – 12 V switched
– Caravan coupling – switched to 12 V
+ Caravan coupling – 12 V steady plus
– Caravan coupling – to 12 V steady plus
+ Refrigerator cartridge, fuse in vehicle
– Refrigerator cartridge, fuse in vehicle
+ Refrigerator control
– Refrigerator control
B Molex Minifit SR-F
C Living area battery

Table of Contents

Related product manuals