EasyManua.ls Logo

CPI COTI - Atlas H Board Connections - LINEA

CPI COTI
170 pages
Print Icon
To Next Page IconTo Next Page
To Next Page IconTo Next Page
To Previous Page IconTo Previous Page
To Previous Page IconTo Previous Page
Loading...
Secon 11 - Electrical / Electronic Diagrams
Technical Manual
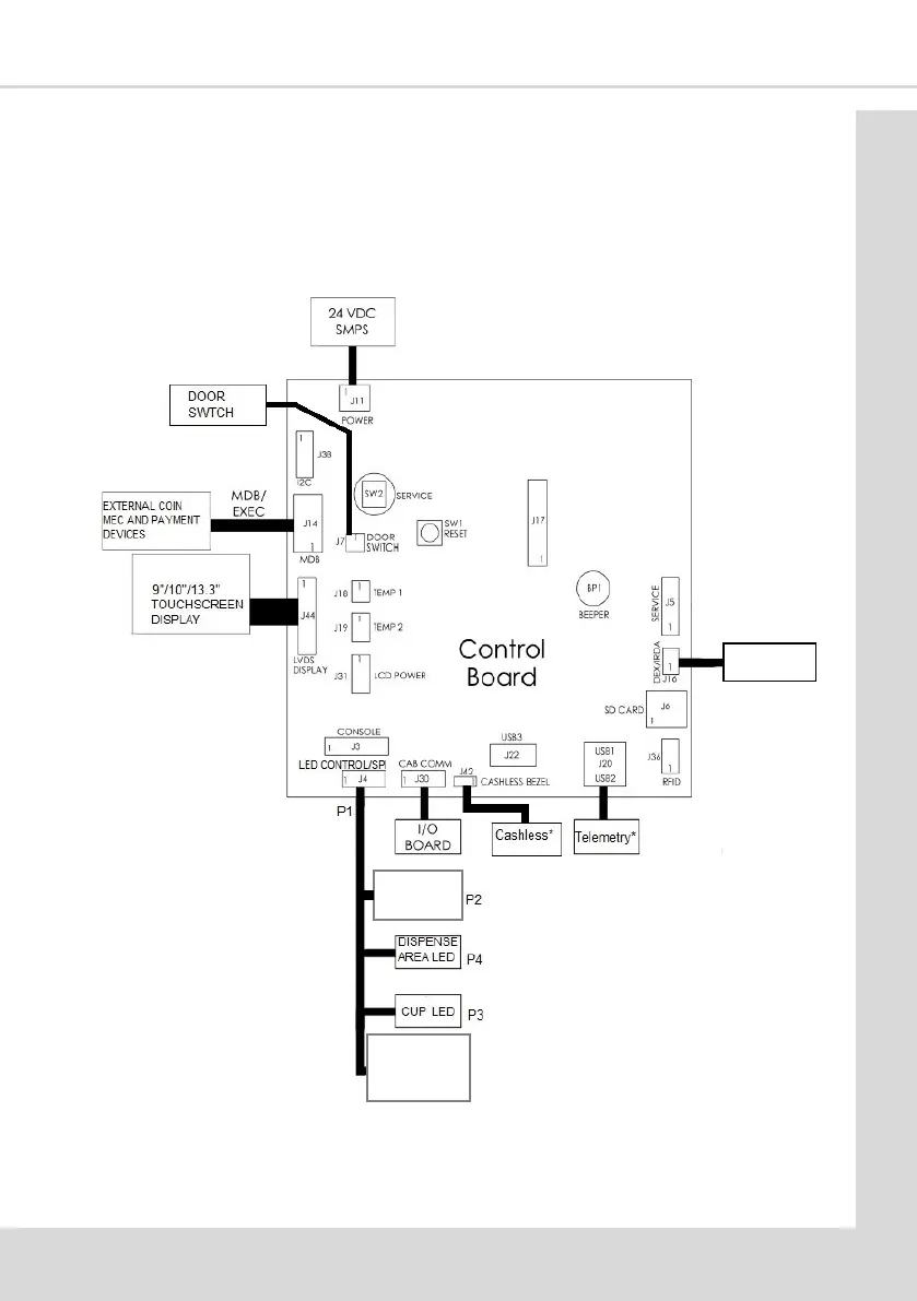
11.5 Atlas H Board Connecons - LINEA
The diagram below and table opposite illustrate the connecons between the control,
IRDA and LED boards.
WATER
DROPLET LED
EXTERNAL
PAYMENT UNIT
LED
P0 Connector
IRDA / DEX
139

Table of Contents

Related product manuals