EasyManua.ls Logo

CPI COTI - Power Circuit - LINEA Instant & Freshbrew

CPI COTI
170 pages
Print Icon
To Next Page IconTo Next Page
To Next Page IconTo Next Page
To Previous Page IconTo Previous Page
To Previous Page IconTo Previous Page
Loading...
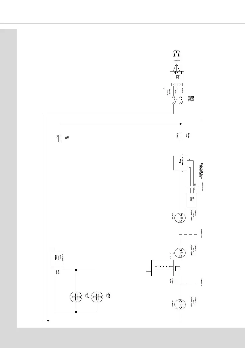
Secon 11 - Electrical / Electronic Diagrams
11.18 Power Circuit - LINEA Instant & Freshbrew
176
O
244
O
1.2kW
176
O
152

Table of Contents

Related product manuals