EasyManua.ls Logo

EVOCA Opera Touch - Page 91

Default Icon
95 pages
Print Icon
To Next Page IconTo Next Page
To Next Page IconTo Next Page
To Previous Page IconTo Previous Page
To Previous Page IconTo Previous Page
Loading...
1
3
9
7
1
4
7
10
13
2
5
8
11
14
3
6
9
12
15
VEND
JUG
FREE
SUC
N&W
Touchscreen
13.3"
CANH
CANL
GND
9
CN29
Salim
24Vdc
L N -V +V
GND
8
7
F 230V
N 230V
16
CAN
BUS
1
9
5
.
.
.
11
4
3
+24Vdc
87654321
J36
5 8764321 9
J35
10
BDV
EX
7
8
9
4
5
6
3
2
1
MDB
5 8764321
J41
5 8764321 9
J42
10 11 12 13 14 15
5 8764321 9
10 11 12 13 14 15
J43
CN54
CCG
24Vdc
J47
1 2 3 4 6 7 85
RS232
1
2 3 4
5
6
CN31
CN55
CN53
+24Vdc
GND
9
10
30
93
24Vca
1
PL
PPO
PST
PIP
32
3060
70
20
PTB
39
8
16
2 5431
CN9
1 2 3 4 5
CN30
1 2 3 4 5
CN34
6
CN23 CN35
1
2 3 4
5
J45
6
1
2 3 4
5
J48
6
1
2 3
J34
4
J16
0
2
1
4
63 2 5
1
6
45
5
9
1
2 2 0 0
9
90
2
0
20
70
0
9
5
1
4
7v
70
8
2
0
9
5
1
4
7v
70
8
2
0
MP
21
J2
0
8
BlueRed
CN
53
9
5
5
3
2
GND
+5V
in
out
7
4
1
8
1
2 3 4
5 6
1
9
7 8 4
5
7
45
Sled
1
2
Sled
1
2
9
2
9
2
13-03-17
A3
This drawing contains confidential information and is
the property of the
holding company of N&W or one of its
subsidiaries,without whose permission it may not be
copiedor discosed to third parties of otherwise used.
This drawing has to be returned promptly upon request
to N&W.
6
9
8
7
5
4
3
2
1
0
6
9
8
7
5
4
3
2
1
0
6
9
8
7
5
4
3
2
1
0
6
9
8
7
5
4
3
2
1
0
6
9
8
7
5
4
3
2
1
0
LEGENDA
CHECKEDPREPAREDSHEETDATE
DEFINITIONMODEL
BLANCO
GRIS
ROSA
ROSA
AZUL CLARO
OSCURO
VERDE
AMARILLO
NARANJA
ROJO
MARRON
NEGRO
WEISS
GRAU
LILLA
ROSA
HELLBLAU
BLAU
GRUEN
GELB
ORANGE
ROT
BRAUN
SCHWARZ
BLANC
GRIS
ROSE
ROSE
BLEU CIEL
BLEU
VERT
JAUNE
ORANGE
ROUGE
MARRON
NOIR
WHITE
GREY
VIOLET
PINK
LIGHT BLUE
BLUE
GREEN
YELLOW
ORANGE
RED
BROWN
BLACK
BIANCO
GRIGIO
VIOLA
ROSA
AZZURRO
BLU
VERDE
GIALLO
ARANCIO
ROSSO
MARRONE
NERO
1/1
VERSIONPART NUMBER
OPERA
-
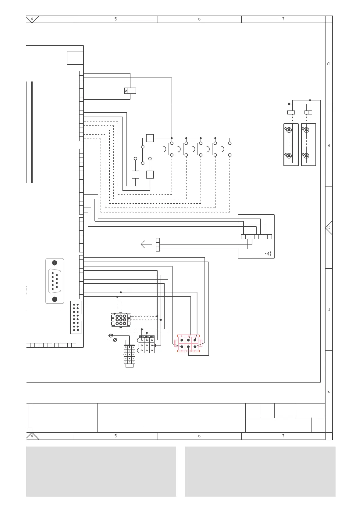
SCHEMA ELETTRICO PORTA
OPERA TOUCH
608609303
BONACINA
ZANCANER
B
-
SCHEMA ELETTRICO PORTA
DOOR WIRING DIAGRAM
Opera
Concerto

Table of Contents

Related product manuals