EasyManua.ls Logo

Fona XPan DG Plus - Functional Description

Fona XPan DG Plus
148 pages
Print Icon
To Next Page IconTo Next Page
To Next Page IconTo Next Page
To Previous Page IconTo Previous Page
To Previous Page IconTo Previous Page
Loading...
FONA XPan DG Plus
53
2.1. FUNCTIONAL DESCRIPTION
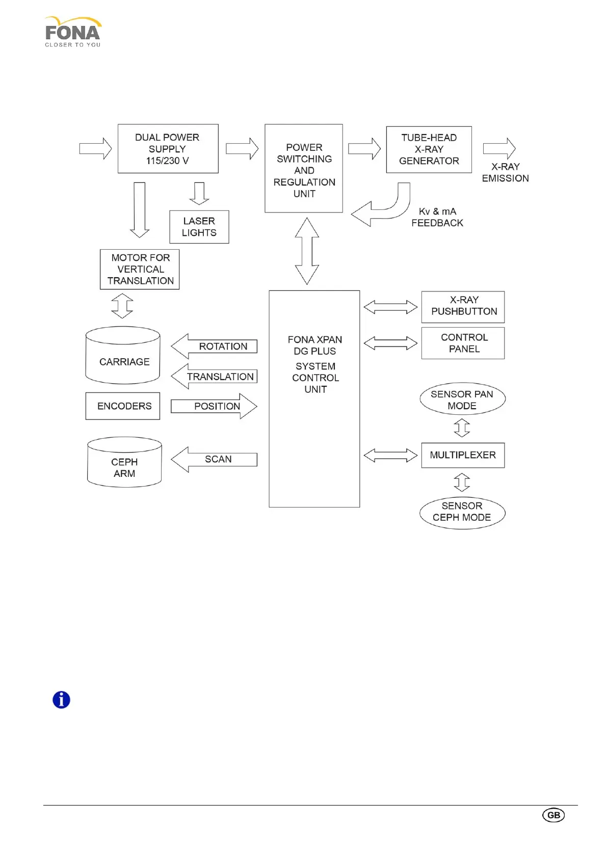
2.1.1. Block diagram
The mains line is connected to the terminal block on the right side of the system.
The mains power is fed to the Power Supply Unit located on top of the unit.
Supply conductors bring power from the Power Supply Unit to the Power Switching Unit in the rotating arm.
The power supply unit is providing necessary low voltages to feed the circuits and the laser lights.
A secondary winding on the low voltage transformer is devoted to the motor for the vertical movement of the
carriage.
The power switching unit is connected to the control unit with a flat cable.
The system control unit drives the control panel, the power switching unit and the motors making use of the
information from the position sensors. It also drives the multiplexer board, which manages the commutation of
signals and power supply to the PAN interface or to CEPH interface.
NOTE:Please contact technical assistance in case of issues with it.

Table of Contents

Related product manuals