EasyManua.ls Logo

Hitachi PB - Operating Temperature to High;To Low

Hitachi PB
153 pages
Print Icon
To Next Page IconTo Next Page
To Next Page IconTo Next Page
To Previous Page IconTo Previous Page
To Previous Page IconTo Previous Page
Loading...
6-31
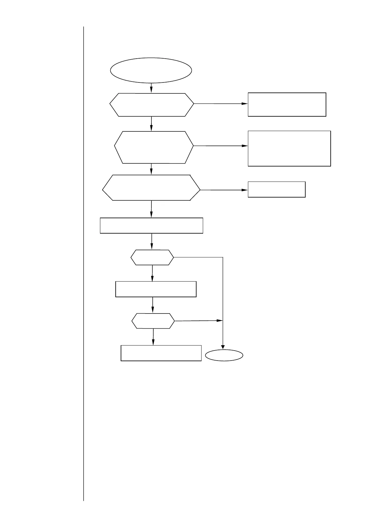
6.4.2 Operating Temperature To High/To Low
Operating Temperature
To High/To Low
Does the IJ printer
temperature indication agree
with the ambient
temperature?
Connect the connector.
Y
es
No
Y
es
No
Is the operating temperature
upper-/lower-limit value
erroneously set?
Properly set the operating
temperature upper-/lower-limit
value.
Use an air-conditioner or the like
to ensure that the IJ printer
ambient temperature is within
the operating temperature range.
No
Y
es
Is the problem
fixed?
No
Y
es
Replace the print head.
END
Is the problem
fixed?
No
Y
es
Replace the EZJ93 board.
Is the EZJ94 board / EZJ106 board
CN7 connector disconnected?
Replace the EZJ94 board / EZJ106 board.

Table of Contents

Related product manuals