EasyManua.ls Logo

Hitachi PB - Viscosity Reading Instability

Hitachi PB
153 pages
Print Icon
To Next Page IconTo Next Page
To Next Page IconTo Next Page
To Previous Page IconTo Previous Page
To Previous Page IconTo Previous Page
Loading...
6-34
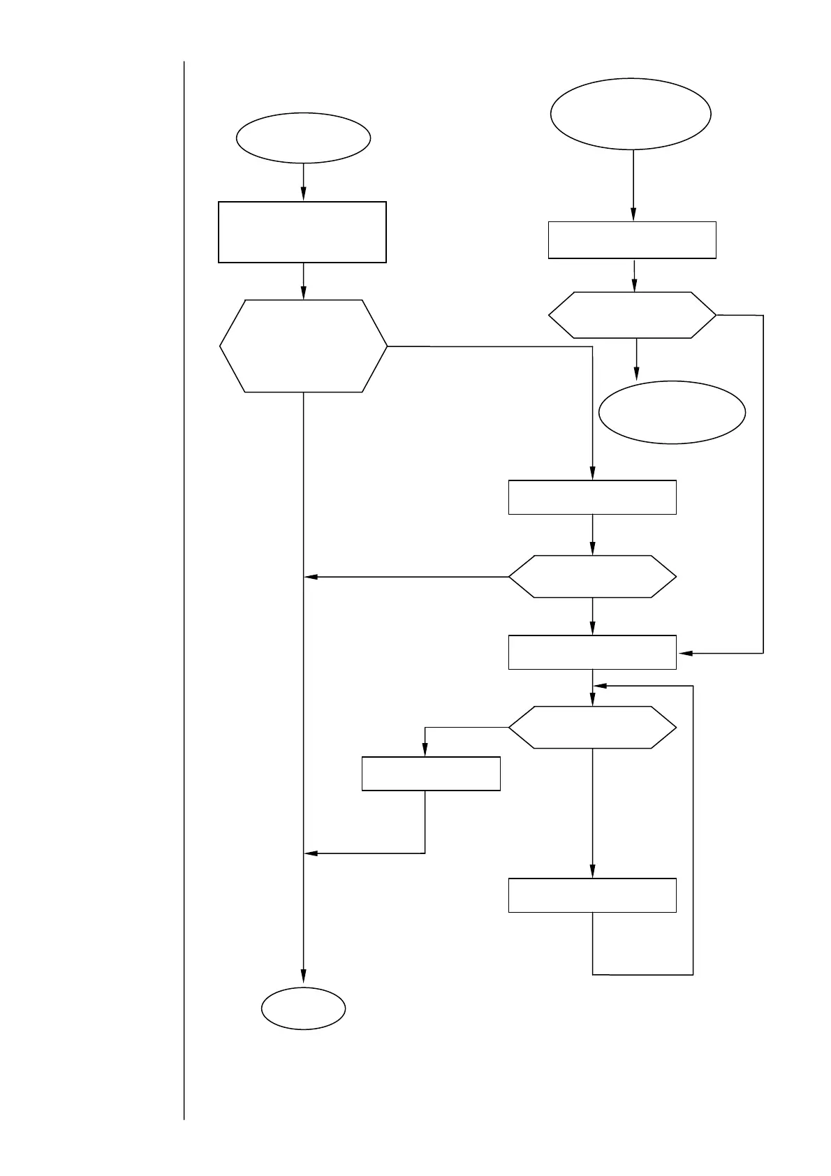
6.4.6 Viscosity Reading Instability
Viscosity Reading
Instability
Resume the
operation.
Is it normally measured?
Y
es
No
Perform viscometer
calibration
Perform the viscometer
operation test on the
Circulation system control
screen.
Replace the circulation filter.
Disassemble and clean the
viscometer.
Replace the viscometer
Is it normally measured?
Is it normally measured?
Yes
Yes
No
No
Viscometer uneven
fault during
installation
(calibration)
Re-execute viscometer
calibration (2-3 times).
* Appears in processing
status approx. 12
minutes after calibration
starts
Does calibration finish
normally?
No
Y
es
Press [Execute]
(The coefficient is
determined)
* The viscosity during operation is measured immediately before ink
is refilled (once every 30 minutes). If unevenness occurs in
measurement result, ink will be refilled by referring to the dot
count measurement result, without regard to the viscosity
measurement result. If this status occurs three consecutive times,
the alarm window “viscometer uneven fault” will appear.
* Although the viscosity is measured each designated time after the
warning appears, ink will be refilled each time by referring to the
dot count measurement result until normal status is restored.

Table of Contents

Related product manuals