EasyManua.ls Logo

Hitachi PB - Varying Character Height

Hitachi PB
153 pages
Print Icon
To Next Page IconTo Next Page
To Next Page IconTo Next Page
To Previous Page IconTo Previous Page
To Previous Page IconTo Previous Page
Loading...
6-40
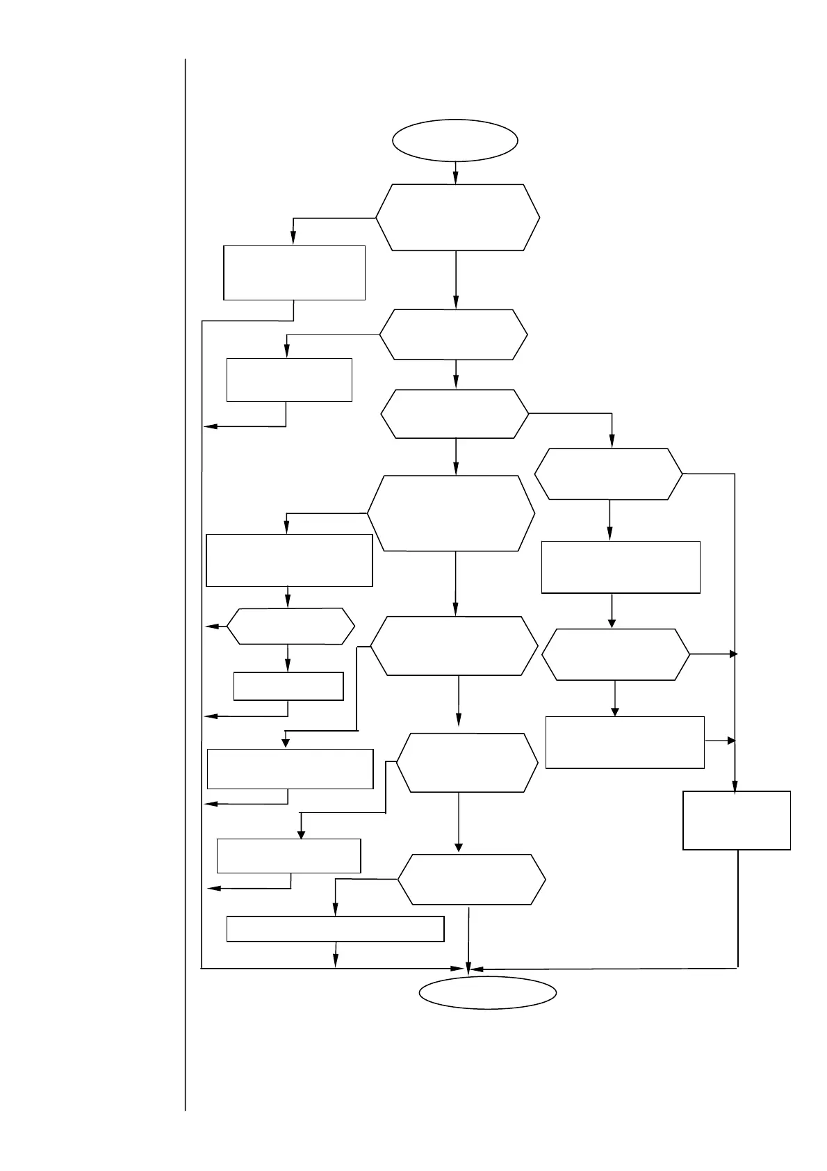
6.5.3 Varying character height
NOTICE
Do not repeat the nozzle backwash procedure more than two times.
If it is repeated to an excess, the ink becomes thin, thereby causing
disordered prints. If the ink is thin and disordered prints are
encountered, replace the ink.
V
arying character
height
Optimize the clearance
between the nozzle head
end and print target.
Y
es
Was the character
height setting
changed?
No
Is optimum clearance
provided between the
nozzle head end and print
target?
Y
es
No
Is the ink pressure
within the specified
range?
Y
es
No
Y
es
Is the normal height
obtained when the ink
pressure is raised above
the s
p
ecified limit?
No
Is the charged
voltage output
correctly?
Y
es
No
Resume the operation.
Adjust the character
height setting.
Adjust the ink
pressure until it is
within the limits.
Can the ink pressure be
adjusted?
No
Y
es
Replace the ink.
A
re normal prints
obtained?
No
Y
es
Provide pressure relief and
then replace the pressure-
reducing valve.
Perform reverse cleaning of
nozzle, and then disassemble
the nozzle and clean it.
Is the contact of fastening
tab in high-voltage power
supply HV-OUT faulty?
Unplug the fastening tab, and
then plug it in properly.
Y
es
Does the reading
value of deflection
voltage vary?
No
Replace the high-voltage
power supply.
The ink flow path may be
clogged. Clean the joint or
replace the filter.
Can the ink pressure be
adjusted?
Y
es
No
No
Y
es
Replace the EZJ94 board / EZJ106 board.

Table of Contents

Related product manuals