EasyManua.ls Logo

Mitsubishi MELSEC-Q QD77MS - Page 252

Mitsubishi MELSEC-Q QD77MS
976 pages
To Next Page IconTo Next Page
To Next Page IconTo Next Page
To Previous Page IconTo Previous Page
To Previous Page IconTo Previous Page
Loading...
5 - 131
Chapter 5 Data Used for Positioning Control
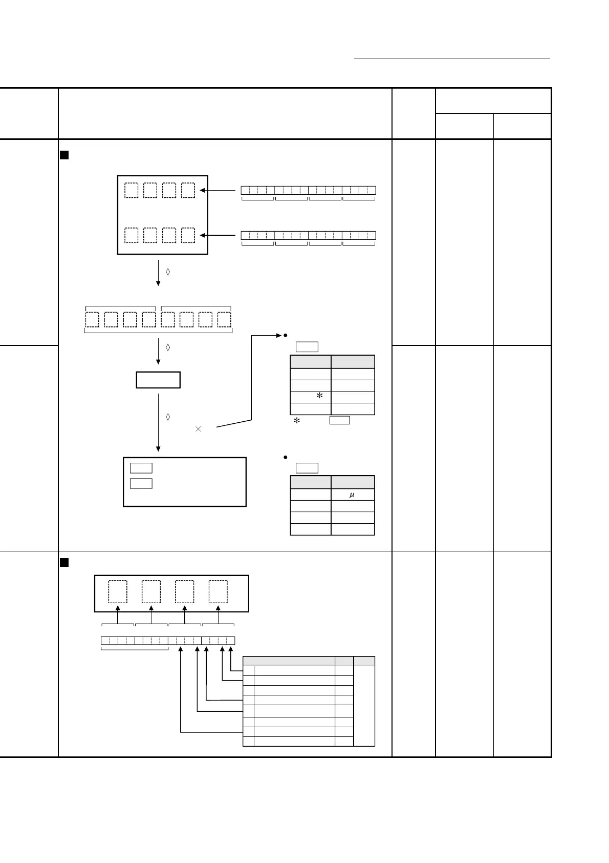
Storage buffer
memory address
Reading the monitor value
Default
value
QD77MS2
QD77MS4
QD77MS16
0000H
812+100n
813+100n
2412+100n
2413+100n
Monitoring is carried out with a hexadecimal.
A
B
C
D
A
B
C
D
E F G H
E
R
F
G
H
b15 b12 b4 b0b8
EF
G
H
b31 b28 b20 b16b24
A
B
C
D
Monitor
value
Low-order buffer memory Example) 812
High-order buffer memory Example) 813
Sorting
Decimal integer
value
Converted from
hexadecimal to decimal
m
inch
degree
PLS
-1
-5
-5
0
m
Unit
mm/min
inch/min
degree/min
m
-2
-3
-3
0PLS/s
Unit
Unit conversion table
Unit conversion
Actual value
(High-order buffer memory) (Low-order buffer memory)
R 10
m
Unit conversion table
)
)
Md.29
Axis feedrate
Md.28
)
)
Md.28
Speed-position switching
control positioning amount
Md.29
: When " Pr.83 Speed
control 10 x multiplier
setting for degree axis"
is valid : "-2"
0000H
814+100n
815+100n
2414+100n
2415+100n
Monitoring is carried out with a hexadecimal.
b15 b0b4b8b12
0
0
0
0
0
0
0
0
0: OFF
1: ON
0
b0
b1
b2
b3
b4
b5
b6
b7
Monitor
value
Buffe
r
memory
Not used
Default
value
Stored items Meaning
Not used
Not used
Near-point dog signal
Stop signal
Upper limit signal
Lower limit signal
External command signal/
switching signal
0
Not used
0000H 816+100n 2416+100n
n: Axis No.-1

Table of Contents

Related product manuals