EasyManua.ls Logo

Moeller DF51 - Page 74

Moeller DF51
241 pages
Print Icon
To Next Page IconTo Next Page
To Next Page IconTo Next Page
To Previous Page IconTo Previous Page
To Previous Page IconTo Previous Page
Loading...
Setting parameters
10/05 AWB8230-1541GB
70
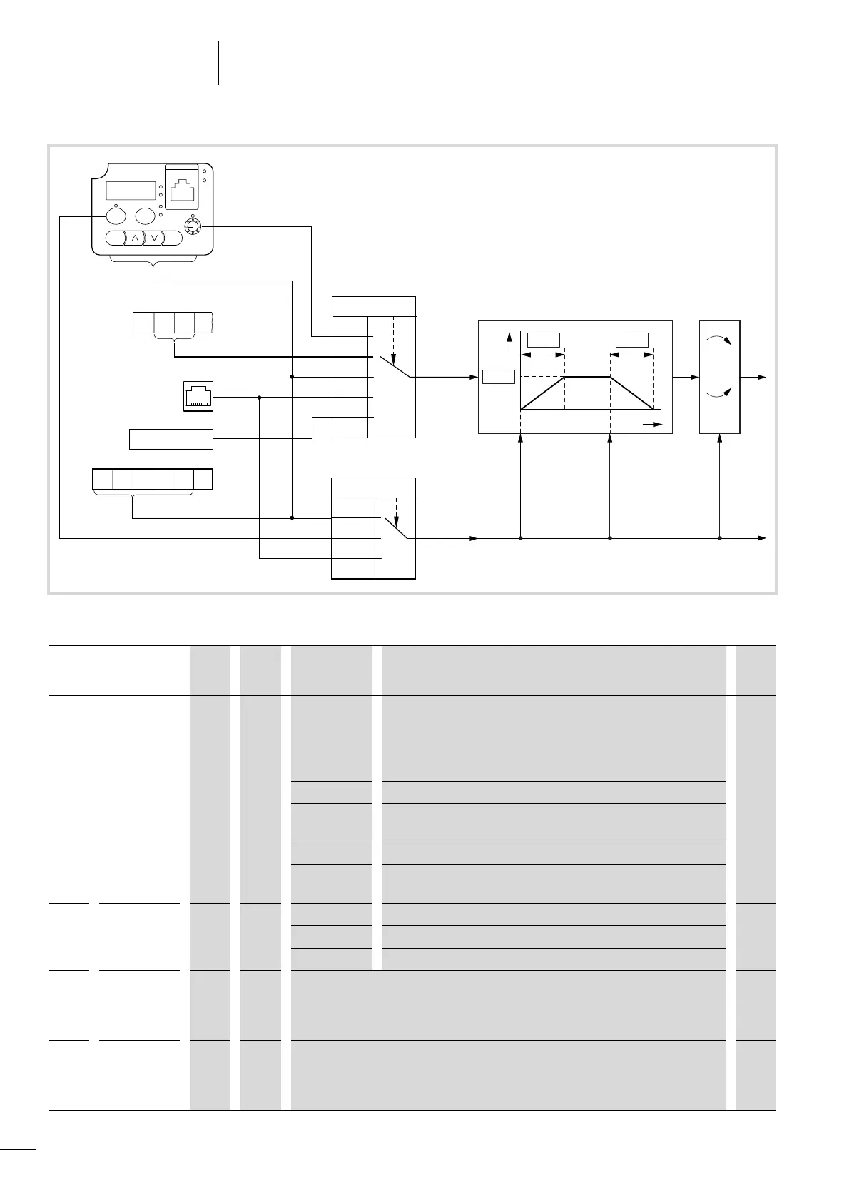
Figure 73: Block diagram, reference value/control signal input
PNU Name RUN b031
= 10
Value Function DS
A001 Reference
value source
selection
00 The setting range is limited by PNU b082 (raised starting frequency) and
A004 (maximum frequency).
Potentiometer (keypad)
•Frequency [Hz]
Process variable [%] with active PID control (PNU A071 = 1)
01
01 Analog input: Control signal terminals O and OI
02 Set value (PNU F001) of the keypad (arrow keys Í/Ú). To save the set
value, press the ENTER key (PNU A020).
03 Serial interface (Modbus)
10 Calculator: Calculated value (CAL) (a section “Mathematical
functions”, page 127).
A002 Start signal
source
selection
00 Digital input (FWD/REV) 01
01 LCD keypad: START and STOP key.
03 Modbus: Activates a COIL for RUN/STOP and a COIL for FWD/REV.
C081 Analog input O
– reference
value signal
compensation
j j Compensation of analog voltage signals at input O to output frequency (0 – 200 %) 100
C082 Analog input
OI – reference
value signal
compensation
j j Compensation of analog current signals at input OI to output frequency (0 – 200 %) 100
A
RUN
PRG
Hz
PRG
ENTER
IO
POWER
ALARM
OPE-Mode
00
01
02
03
10
H O OI L
F-COM
CAL
321P2454
A001
Modbus
01
02
03
A002
f
t
F001
0
F002
F003
STOP FWD/REVSTART
FWD
REV

Table of Contents

Related product manuals