EasyManua.ls Logo

Motorola APX 7000 - Turning On the Radio

Motorola APX 7000
644 pages
To Next Page IconTo Next Page
To Next Page IconTo Next Page
To Previous Page IconTo Previous Page
To Previous Page IconTo Previous Page
Loading...
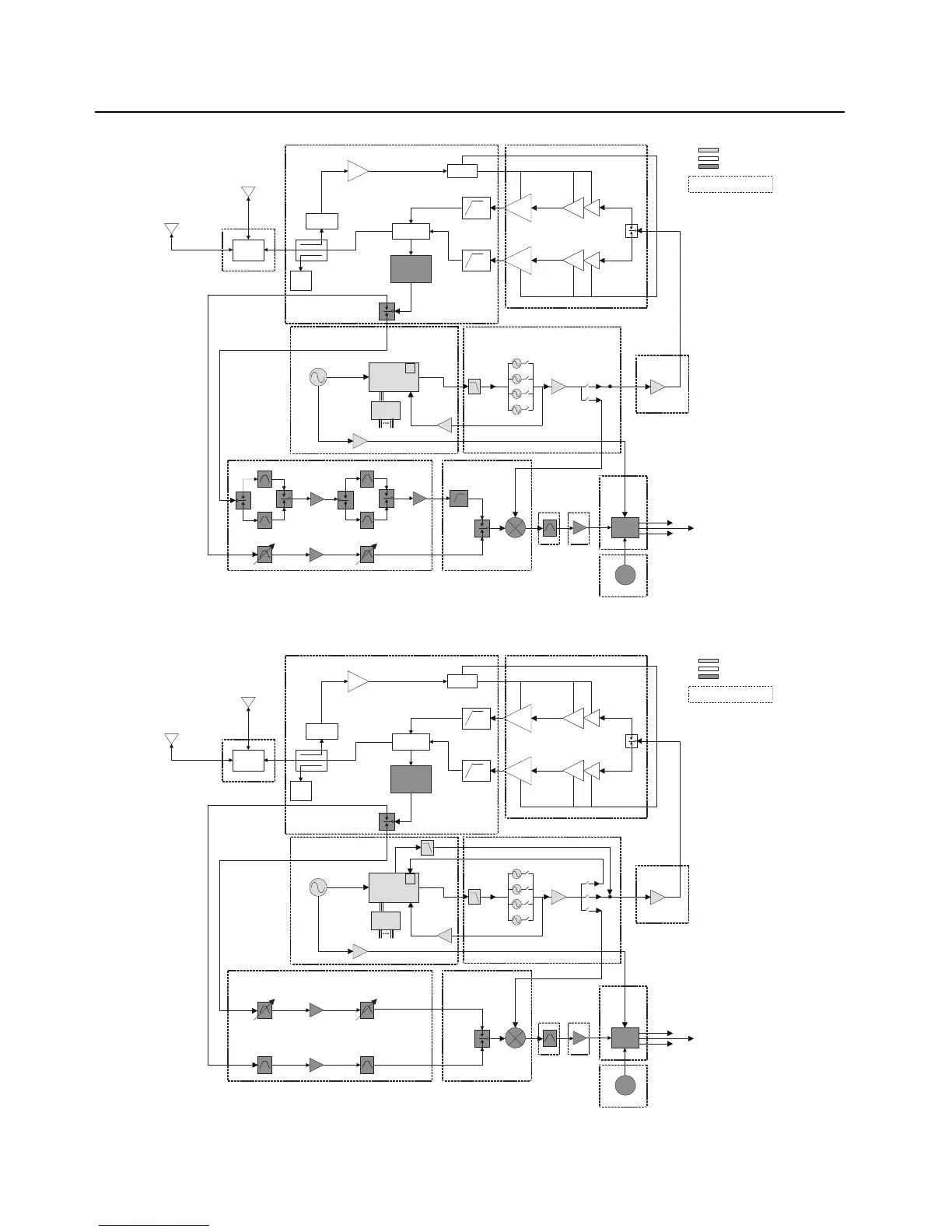
3-4 Theory of Operation: Transceiver Board
Figure 3-4. Transceiver (UHF1 / 7/800) Block Diagram (Power and Control Omitted)
Figure 3-5. Transceiver (UHF1 / VHF) Block Diagram (Power and Control Omitted)
FGU
Transmitter
Receiver
SP3T
SP2T
Aux
GPS Di-
Plexer
Abacus
2nd
LO
Digital
RF Atten
Switch
Driver
Amplifier
SP3T Rf Switch
Harmonic
Filters
coupler
Rev
Power
Detector
Log
Amp
FET
UHF1
FET
7/800
TRIDENT IC
LOGIC
EXPANDER
LOOP
FILTER
PRESCALAR
BUFFER
RX SSI Data
16.8MHz
BUFFER
PRE
BUFFER
÷
2
TX LO
RX LO
TX
BUFFER
2
ND
HARMONIC FILTER
7/800/UHF1 TX
7/800/UHF1 RX
*
*
16.8MHz
RX SSI Clock
RX SSI Frame Sync
Indicates Sub-shield
7/800
UHF1
mixer
Main antenna
Aux port
FGU
Transmitter
Receiver
SP3T
SP2T
Aux
GPS Di-
Plexer
Abacus
2nd
LO
Digital
RF Atten
Switch
Driver
Amplifier
SP3T Rf Switch
Harmonic
Filters
coupler
Rev
Power
Detector
Log
Amp
FET
VHF
FET
UHF1
TRIDENT IC
LOGIC
EXPANDER
LOOP
FILTER
PRESCALAR
BUFFER
RX SSI Data
16.8MHz
BUFFER
PRE
BUFFER
÷
2
TX LO
RX LO
TX
BUFFER
2
ND
HARMONIC FILTER
VHF DIVIDE-BY-2
UHF1 TX
VHF/UHF1 RX
*
*
16.8MHz
RX SSI Clock
RX SSI Frame Sync
Indicates Sub-shield
VHF
mixer
Main antenna
Aux port
UHF1
VHF TX

Table of Contents

Other manuals for Motorola APX 7000

Related product manuals