EasyManua.ls Logo

schmersal PSC1 - Connection of Resolver as Slave

schmersal PSC1
201 pages
Print Icon
To Next Page IconTo Next Page
To Next Page IconTo Next Page
To Previous Page IconTo Previous Page
To Previous Page IconTo Previous Page
Loading...
Installation manual
HB-37420-810-01-25F-EN PSC1-C-100 Installation manual - V2.2.docx Page 134 of 201
Version: 25F
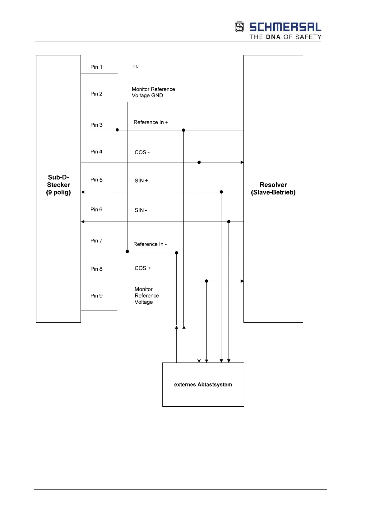
5.11.3.6 Connection of resolver as slave

Table of Contents

Related product manuals