EasyManua.ls Logo

Siecor 5000 Series - Automatic Fusion; Automatic

Default Icon
140 pages
Print Icon
To Next Page IconTo Next Page
To Next Page IconTo Next Page
To Previous Page IconTo Previous Page
To Previous Page IconTo Previous Page
Loading...
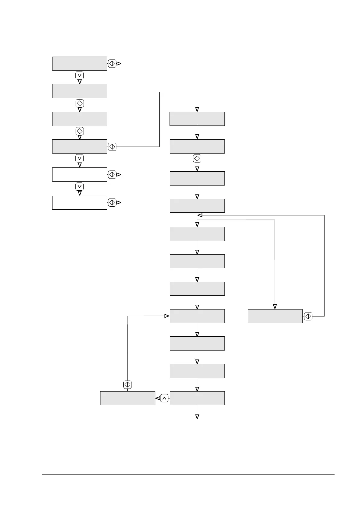
Operating Instructions 4-7 M90 Fusion Splicer
Issue 02/97 Splicing
Automatic Fusion / Automatic
Automatic XYZ, clean,
fuse?
Fully automatic
Automatic
Semi automatic
Manuel
Clean fibers?
Searching fibers?
Searching fibers?
Align fibers manually?
Automatic XYZ and
fuse?
Automatic XY?
If error message
Automatic Z
Level ####
Automatic Z
Level ####
XY Video
Automatic
XY Video automatic
Prefusion current
### mA
Fusion current
### mA
Fusion time
### s
Attenuation
#,## dB
fuse again?
End
1*
Bad endface
fusing?
Automatic XY
Level ####
Automatic XY
Level ####
1* The attenuation indicator flashes if fusion is performed after the "Bad endface, fusing?" display.
Artisan Technology Group - Quality Instrumentation ... Guaranteed | (888) 88-SOURCE | www.artisantg.com

Table of Contents