EasyManua.ls Logo

Siecor 5000 Series - Automatic Fusion; Fully Automatic

Default Icon
140 pages
Print Icon
To Next Page IconTo Next Page
To Next Page IconTo Next Page
To Previous Page IconTo Previous Page
To Previous Page IconTo Previous Page
Loading...
M90 Fusion Splicer 4-6 Operating Instructions
Splicing Issue 02/97
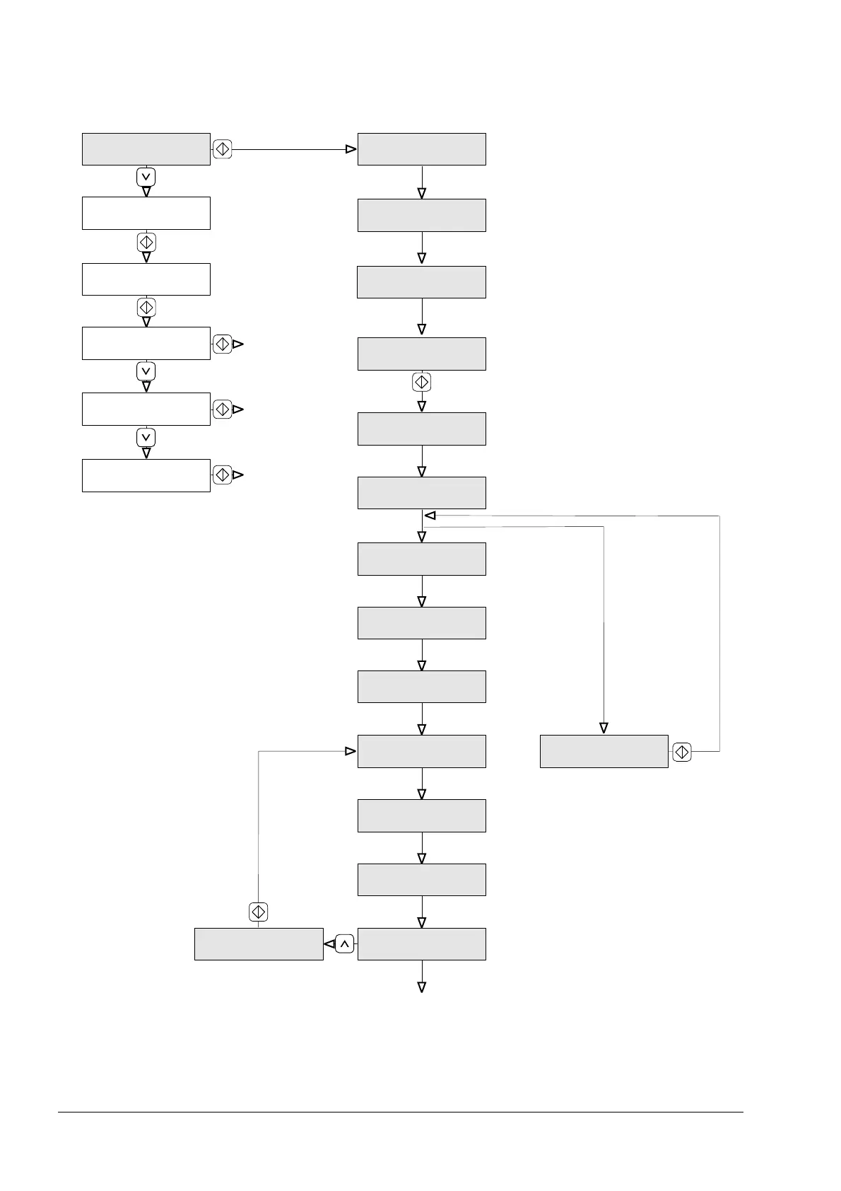
Automatic Fusion / Fully Automatic
If error message
Cleaning current
13,5 mA
Searching fibers
Automatic Z
level ####
Automatic Z
level ####
XY Video
automatic
XY Video automatic
Prefusion current
### mA
Fusion current
### mA
Fusion time
### s
Attenuation
#,## dB
fuse again?
End
1*
Bad endfaces
fusing
Automatic XY
level ####
Automatic XY
level ####
Automatic XYZ, clean,
fuse?
Fully automatic
Automatic
Semi-automatic
Manual
Clean fibers?
Searching fibers?
Searching fibers?
Align fibers manually?
Automatic XYZ and
fuse?
Automatic XY?
1* The attenuation indicator flashes if fusion is performed after the "Bad endface, fusing?" display.
Artisan Technology Group - Quality Instrumentation ... Guaranteed | (888) 88-SOURCE | www.artisantg.com

Table of Contents