EasyManua.ls Logo

Siemens 6RA7086-6KS22

Siemens 6RA7086-6KS22
734 pages
To Next Page IconTo Next Page
To Next Page IconTo Next Page
To Previous Page IconTo Previous Page
To Previous Page IconTo Previous Page
Loading...
Function diagrams 05.05
8-10 SIEMENS AG 6RX1700-0AD76
SIMOREG DC Master Operating Instructions
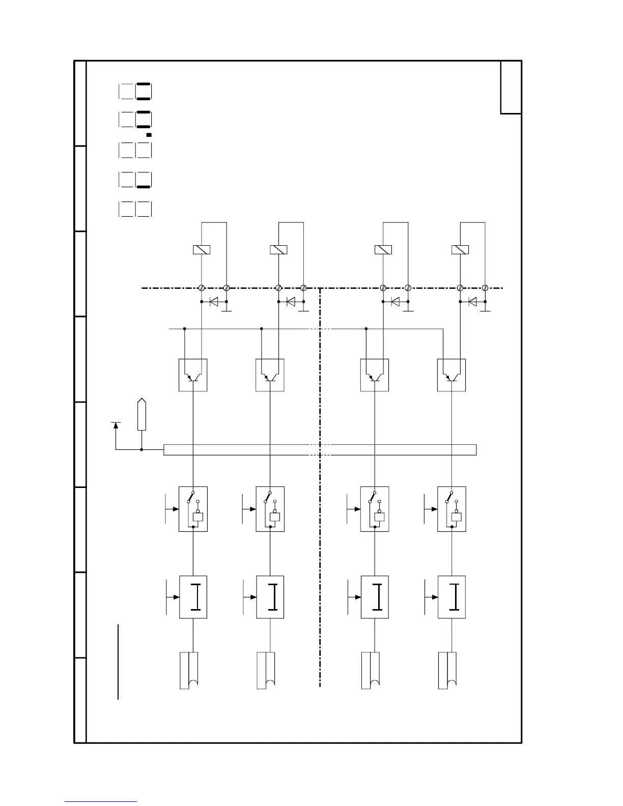
Sheet G112 Binary outputs terminals 46/47, 48/54, 50/51 and 52/53
87564321
46
1
TT
0
1
47
<1>
M
48
1
T
T
0
1
54
<1>
M
50
1
TT
0
1
51
<1>
M
52
1
TT
0
1
53
<1>
M
P24
52 50 48 46
109
110
- G112 -
X171
X163
r011
K0021
P775 (0ms)
(0...10000ms)
P771 (0)
B
P776 (0ms)
(0...10000ms)
P772 (0)
B
P777 (0ms)
(0...10000ms)
P773 (0)
B
P778 (0ms)
(0...10000ms)
P774 (0)
B
P770.01 (0)
r011
P770.02 (0)
P770.03 (0)
P770.04 (0)
CUD1
CUD2
Binary outputs
<1> With log. "1": Output transistor is conductive
ON/OFF delay
Inversion
ON/OFF delay
Inversion
P776 (0ms)
(0...10000ms)
ON/OFF delay
Inversion
ON/OFF delay
Inversion
Indication of terminal states on 7-segment display

Table of Contents

Related product manuals