EasyManua.ls Logo

Siemens 6RA7086-6KS22

Siemens 6RA7086-6KS22
734 pages
To Next Page IconTo Next Page
To Next Page IconTo Next Page
To Previous Page IconTo Previous Page
To Previous Page IconTo Previous Page
Loading...
Function diagrams 05.05
8-58 SIEMENS AG 6RX1700-0AD76
SIMOREG DC Master Operating Instructions
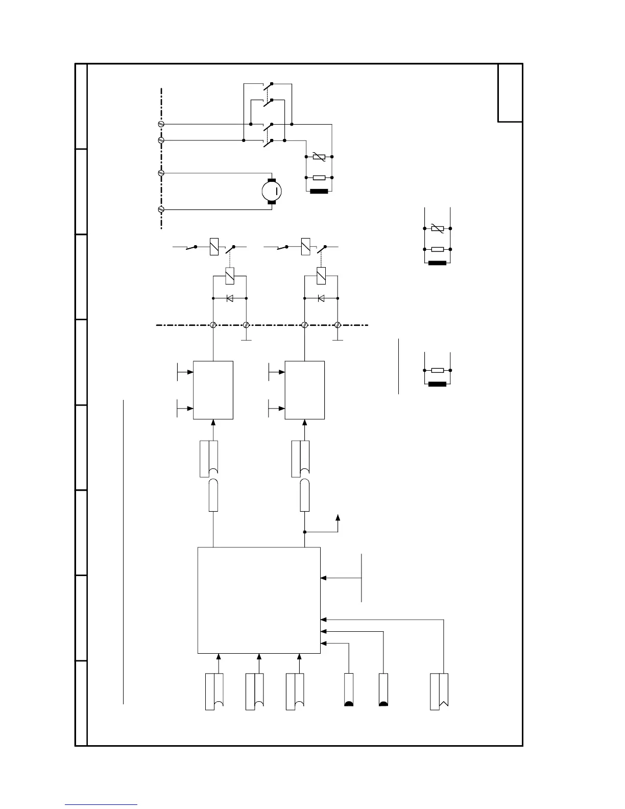
Sheet G200 Field reversal with SIMOREG single-quadrant device
87564321
- G200 -
46
47
M
48
54
M
X171
(CUD1)
M
K20
K21
k20
k21
R
S
V1
1C1
1D1
3C 3D
*)
R
S
R
S
V1
k20
k21
[G188.5]
[G188.5]
[G151.2]
[G151.3]
P580.B (0)
B0260
B0261
P582.B (0)
B
P092 (0,0...10,0s)
P771 (0)
B
P775=0 P770.01=0
P772 (0)
B
P770.02= 0
260
261
P776=0
B
B0215
B0216
P581.B (0)
B
P583 (167)
K
Direction of rotation reversal
using field reversal
field reversal
Forward direction
Reverse direction
Field reversal with SIMOREG single-quadrant converter
Control logic
for
field reversal
(not inverted)
*) Protective circuit
a) with protective resistor
1000 V
R
S
= -----------------
I field rated
b) with varistor
A protective circuit with varistor can
be used if the following applies:
I field rated
2
* L
----------------------- < 400 Ws
2
R
S
1.5 k
V1 = B32k420 (SIOV, block varistor)
(not inverted)
I
f
< I
fmin
(from Sheet Messages 2)
I
f
< I
fx
(from Sheet Messages 2)
1 = Switch on field contactor 1
(positive field direction)
1 = Switch on field contactor 2
(negative field direction)
Actual speed value
.01 (3,0s): Delay time for field reduction before
opening of the current field contactor
.02 (0,2s): Delay time before actuation of the
new field contactor
.03 (0,1s): Delay time before enable of the
field firing pulses
.04 (3,0s): Delay time after field build-up
before armature enable
Binary output
Terminal 46 / 47
(see Sheet
"Binary outputs")
Binary output
Terminal 48 / 54
(see Sheet
"Binary outputs")
(no delay)
(no delay)
Reverse polarity actual speed value K0167
to Sheet "Speed controller (2)"
Braking with
field reversal

Table of Contents

Related product manuals