083730300A DCN8101 Getting Started 51
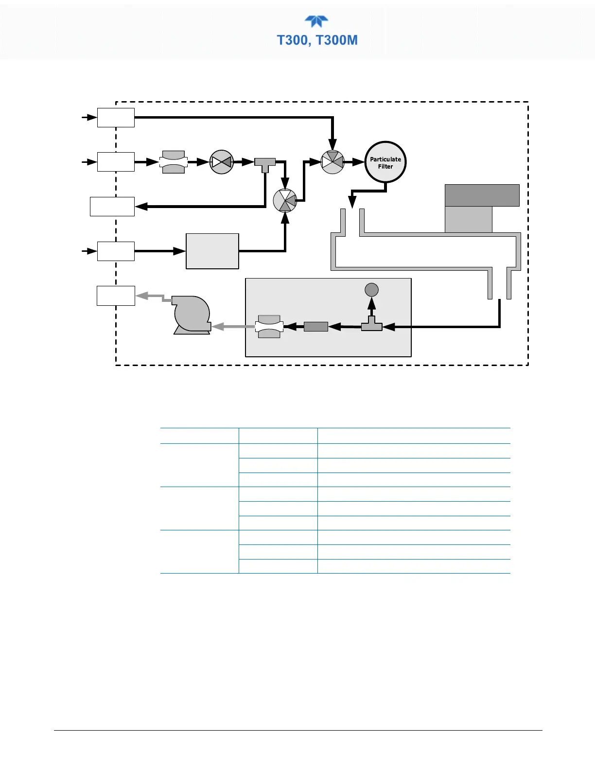
2.3.3.4 PNEUMATIC FLOW: ZERO SCRUBBER/PRESSURIZED SPAN OPTION
INSTRUMENT CHASSIS
Flow / Pressure
Sensor PCA
SAMPLE
PRESSURE
SENSOR
FLOW
SENSOR
Sample Gas
Flow Control
SAMPLE
G AS INLET
EX HA US T
G AS O UT LE T
PUMP
ZERO AIR
INLET
S PA N1
INLET
VE NT /S PA N
OUTLET
Shutoff
Valve
Sample / Cal
Valve
Zero / Span
Valve
GFC Wheel
Housing
GFC Motor Heat
Sync
SAMPLE CHAMBER
ZERO Air
Scrubber
Ze ro
Gas
In
Sample
Gas
In
Span
Gas
In
Figure 2-24. T300/T300M Internal Pneumatic Flow Option 50E – Zero Scrubber/Pressurized Span with IZS
Table 2-9. Zero/Span Valve Operating States for Option 50E
MODE VALVE CONDITION
SAMPLE
(Normal State)
Sample/Cal Open to SAMPLE inlet
Zero/Span Open to internal ZERO AIR scrubber
Shutoff Valve Closed
ZERO CAL
Sample/Cal Open to zero/span valve
Zero/Span Open to internal ZERO AIR scrubber
Shutoff Valve Closed
SPAN CAL
Sample/Cal Open to ZERO/SPAN valve
Zero/Span Open to SHUTOFF valve
Shutoff Valve Open to PRESSURE SPAN inlet