52 Getting Started 083730300A DCN8101
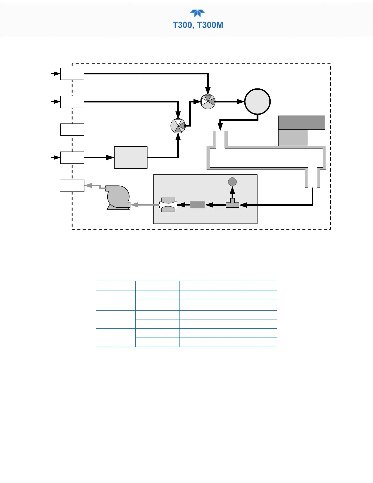
2.3.3.5 PNEUMATIC FLOW: ZERO SCRUBBER/ AMBIENT SPAN OPTION (T300 0NLY)
INSTRUMENT CHASSIS
Flow / Pressure
Sensor PCA
SAMPLE
PRESSURE
SENSOR
FLOW
SENSOR
Sample Gas
Flow Control
SAMPLE
GAS INLET
EXHAUST
GAS OUTLET
Particulate
Filter
PUMP
ZERO AIR
INLET
SPAN1
INLET
VENT SPAN
OUTLET
Sample / Cal
Valve
Zero / Span
Valve
GFC Wheel
Housing
GFC Motor Heat
Sync
SAMPLE CHAMBER
ZERO Air
Scrubber
Zero
Gas
In
Sample
Gas
In
Span
Gas
In
Figure 2-25. T300 Internal Pneumatic Flow Option 50H – Zero Scrubber/Ambient Span
Table 2-10. Zero/Span Valve Operating States for Option 50H
MODE VALVE CONDITION
(Normal
Sample/Cal Open to SAMPLE inlet
Zero/Span Open to ZERO AIR scrubber
ZERO CAL
Sample/Cal Open to ZERO/SPAN valve
Zero/Span Open to ZERO AIR scrubber
SPAN CAL
Sample/Cal Open to ZERO/SPAN valve
Zero/Span Open to PRESSURE SPAN inlet